第一部分:宏观战略篇 (考前与考中)
这部分是决定你语文成绩“天花板”的关键。
心态与习惯:高分之基
-
字是门面,分是灵魂
(图片来源网络,侵删)- 技巧:无论多赶时间,都要力求书写工整、卷面整洁,字不一定要漂亮,但一定要清晰、不潦草,卷面分是“隐形分”,在作文和主观题中尤其重要,干净整洁的卷面能给阅卷老师留下非常好的第一印象。
- 实践:每天坚持练10-15分钟字,不求速成,但求稳定。
-
回归课本,吃透基础
- 技巧:语文万变不离其宗,这个“宗”就是课本,中考/高考的考点,无论形式如何变化,都源于课本,务必做到:
- 古诗文:滚瓜烂熟,能准确默写,理解每个字词的含义和主旨情感。
- 文言文:掌握常见实词、虚词、特殊句式,课本里的文言文是最好的语料库。
- 现代文:理解课文结构、写作手法、中心思想,这些是分析课外阅读的模板。
- 实践:考前至少把课本(尤其是要求背诵的部分)过三遍。
- 技巧:语文万变不离其宗,这个“宗”就是课本,中考/高考的考点,无论形式如何变化,都源于课本,务必做到:
-
建立“语料库”,拒绝“言之无物”
- 技巧:语文考试,尤其是作文,最怕空洞,你需要一个属于自己的“素材库”。
- 名人名言、经典事例:按主题(如“坚持”、“创新”、“家国情怀”)分类整理。
- 优美词句、精彩段落:在阅读时随时摘抄,尤其是那些让你眼前一亮的描写和议论。
- 社会热点、时事评论:关注生活,让作文有时代感。
- 实践:准备一个素材本,定期更新,并尝试用这些素材进行片段练习。
- 技巧:语文考试,尤其是作文,最怕空洞,你需要一个属于自己的“素材库”。
-
定时训练,模拟实战
- 技巧:语文考试时间非常紧张,平时必须进行完整的套题训练,严格掐时间,这能帮你:
- 合理分配各部分时间(如:现代文阅读60分钟,古诗文阅读30分钟,作文60分钟,留10分钟检查)。
- 提高做题速度,避免因小失大。
- 锻炼在压力下的思维能力和抗压能力。
- 实践:每周至少完成1-2套完整真题或高质量模拟题。
- 技巧:语文考试时间非常紧张,平时必须进行完整的套题训练,严格掐时间,这能帮你:
时间分配:效率为王
- 基本原则:分值决定时间,难度决定顺序。
- 参考时间分配(以150分钟为例):
- 现代文阅读I(信息类文本):约15-20分钟
- 现代文阅读II(文学类文本):约20-25分钟
- 文言文阅读:约15-20分钟
- 古诗文鉴赏:约10-15分钟
- 语言文字运用:约15-20分钟
- 作文:不少于60分钟
- 检查:约5-10分钟
- 策略:
- 先易后难:遇到暂时没有思路的题,果断标记后跳过,先把有把握的分拿到手。
- 作文优先:如果时间紧张,可以先把作文的提纲构思好,确保思路清晰,避免最后没时间写完或写得一团糟。
- 绝不恋战:选择题不要在一道题上超过2分钟,主观题不要在一个小问上超过5分钟。
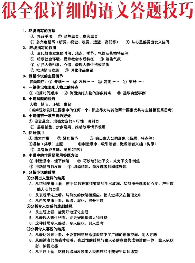
第二部分:微观战术篇 (各类题型技巧)
这部分是攻克具体题型的“屠龙刀”。

基础知识运用
-
字音字形
- 技巧:注意多音字、形近字、易错成语,准备一个错题本,把每次练习和考试中错的字音、字形、成语记录下来,反复看,关注语境,很多成语需要结合具体句子来判断使用是否恰当。
-
病句辨析
- 技巧:记住六大“病句类型”——语序不当、搭配不当、成分残缺或赘余、结构混乱、表意不明、不合逻辑,拿到句子,用“主干枝叶法”快速分析:先找主谓宾,再看定状语是否搭配、有无多余。
-
语言表达与运用
- 扩展语句/压缩语段:抓核心信息,用“谁+做了什么+结果如何”的公式来概括。
- 仿写/变换句式:分析原句的结构、修辞、感情色彩,依葫芦画瓢”,但内容要新颖。
- 图文转换:看清图表类型(柱状图、饼图、流程图等),找出数据变化趋势、主要类别和占比,用简洁的语言描述,注意不要遗漏关键信息。
- 得体连贯:注意对象、场合、语体(书面/口头),填空题要瞻前顾后,确保上下文逻辑通顺、话题一致。
阅读理解
核心心法: 答案在原文中,分数踩在得分点上。 所有答案都要“从原文中找依据,用自己的话组织”。

-
现代文阅读(文学类/信息类)
- 第一步:读题干,划关键词
先看问题,带着问题去读文章,划出问题的关键词,如“原因”、“作用”、“含义”、“情感态度”、“写作手法”等。
- 第二步:读原文,定区间
快速浏览文章,了解大意,然后根据题干中的关键词,回到原文中找到对应的答题区域(通常是某一段或某几句)。
- 第三步:抓信息,组答案
- 信息筛选题:直接在区间内找关键句,然后提炼、概括、整合,答案要简明扼要,用原文词语优先。
- 含义理解题:表层含义(字面意思)+ 深层含义(象征、比喻、引申义,联系主旨和情感)。
- 作用分析题:“结构上+内容上”两个角度。
- 结构上:开篇点题、承上启下、总结全文、线索、设置悬念、埋下伏笔、前后呼应、升华主旨等。
- 内容上:刻画了XX人物形象,表现了XX性格/品质;渲染了XX气氛,烘托了XX心情;推动了情节发展;揭示了XX主旨等。
- 探究启示题:“观点+原文依据+联系现实/自我感悟”,先亮明观点,再用原文内容支撑,最后适当引申。
- 第一步:读题干,划关键词
-
文言文阅读
- 第一步:粗读,知梗概
快速浏览,了解文章主要写了谁、什么事、结果如何,遇到不懂的字词先跳过。
- 第二步:细读,解词义
- 结合语境:利用上下文的逻辑关系(如转折、并列、因果)推测词义。
- 语法推断:分析句子成分,判断词性(名词、动词、形容词)。
- 知识迁移:联想课本中学过的相同或相似的词语、句式。
- 组词法:给单个字组一个现代汉语中常用的词。
- 第三步:答问题,准翻译
- 实词/虚词解释:一定要回到原文中,结合具体句子作答。
- 句子翻译:“直译为主,意译为辅”,做到字字有着落,重点词(通假字、词类活用、特殊句式)必须翻译准确,翻译完再通读一遍,看是否通顺。
- 内容分析:概括人物形象、事件经过、作者观点时,同样要回到原文,找到依据。
- 第一步:粗读,知梗概
-
古诗文鉴赏
- 万能公式:手法 + 内容 + 情感/效果
- 常见手法:
- 修辞:比喻、拟人、夸张、对偶、借代、设问、反问等。
- 表达方式:记叙、描写(白描、细节)、抒情(直抒胸臆、借景抒情、托物言志)、议论。
- 表现手法:对比、衬托、虚实结合、动静结合
