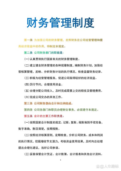
以下我将从核心理念、日常操作、成本控制、团队协作、工具与软件五个维度,为您系统梳理办公室财务管理的实用技巧。
核心理念:建立正确的财务观
在开始具体操作前,建立正确的财务观念至关重要。

-
预算先行,计划为王
- 技巧:一切财务活动都应围绕预算展开,年初制定年度预算,季度进行滚动预测,月度进行回顾分析,预算不是束缚,而是实现目标的路线图。
- 怎么做:
- 收入预测:基于历史数据、市场趋势和销售计划,合理预测未来收入。
- 成本规划:将成本分为固定成本(如房租、工资)和变动成本(如营销、差旅),分别进行规划。
- 动态调整:市场变化时,及时调整预算,使其保持现实性和指导性。
-
现金流是生命线
- 技巧:利润是观点,现金流是事实,一家公司可能账面盈利,但因现金流断裂而倒闭,必须时刻关注现金的流入和流出。
- 怎么做:
- 编制现金流量表:定期(如每周/每月)分析经营活动、投资活动、筹资活动的现金流状况。
- 加速收款:缩短客户付款周期,及时催收账款。
- 延缓付款:在维护良好供应商关系的前提下,合理利用信用期,延缓现金支出。
-
数据驱动决策
- 技巧:告别“拍脑袋”决策,用数据说话,财务数据是反映企业健康状况的“仪表盘”。
- 怎么做:
- 关键绩效指标:设定并追踪核心KPI,如毛利率、净利率、客户获取成本、投资回报率等。
- 定期分析报告:定期生成财务分析报告,不仅看数字,更要分析数字背后的原因,并提出改进建议。
日常操作:建立高效流程
日常财务工作的规范性是财务健康的基础。

-
费用报销标准化
- 技巧:制定清晰、透明的报销制度,减少模糊地带和员工困惑。
- 怎么做:
- 明确标准:制定详细的《费用报销管理制度》,明确哪些费用可以报、报销标准(如差旅、招待)、需要哪些凭证(发票、行程单等)。
- 简化流程:利用线上报销系统,实现提交、审批、支付一体化,减少纸质单据流转,提高效率。
- 及时性:设定合理的报销周期,及时处理,避免员工垫付过多资金。
-
发票管理精细化
- 技巧:发票是税务合规和成本核算的依据,必须妥善管理。
- 怎么做:
- 合规性审核:确保所有报销发票真实、合法、合规,防止税务风险。
- 及时认证抵扣:对于增值税专用发票,要在规定期限内进行认证抵扣,避免损失。
- 电子化归档:使用扫描或拍照的方式,将发票电子化,建立清晰的台账,便于查询和审计。
-
付款流程规范化
- 技巧:建立严格的付款审批流程,防止错付、漏付和舞弊风险。
- 怎么做:
- 职责分离:申请、审批、执行、记账等岗位由不同人员负责,形成内部牵制。
- 多重审批:根据金额大小,设置不同层级的审批权限。
- 对账机制:定期与银行、供应商对账,确保账实相符。
成本控制:精打细算,提升利润
成本控制不是一味地削减开支,而是要“花在刀刃上”。

-
区分“必要成本”与“非必要成本”
- 技巧:对每一项开支进行审视,评估其对业务的直接贡献。
- 怎么做:
- 固定成本审查:定期评估房租、软件订阅费等长期合同,是否有更优选择或可以协商降费。
- 变动成本优化:集中采购办公用品、寻找更具性价比的供应商、鼓励员工使用节能设备以降低水电费。
-
推行“全员成本意识”
- 技巧:成本控制不仅仅是财务部门的责任,而是每个员工的责任。
- 怎么做:
- 公开透明:适当分享部门或公司的成本数据,让员工了解成本构成。
- 设立激励机制:对提出有效降成本建议的团队或个人给予奖励。
- 从小事做起:如推行无纸化办公、节约用水用电、合理规划出差等。
-
利用技术降本增效
- 技巧:投资合适的软件和工具,长期来看可以节省大量人力成本和运营成本。
- 怎么做:
- 协同办公软件:如钉钉、飞书、Slack,减少沟通成本和会议时间。
- 自动化工具:使用RPA(机器人流程自动化)处理重复性高的财务工作,如数据录入、对账。
- 云端服务:使用SaaS(软件即服务)替代传统软件,降低IT维护成本。
团队协作:打破部门壁垒
财务部门不应是孤岛,而应成为业务的合作伙伴。
-
与业务部门紧密沟通
- 技巧:财务人员要走出办公室,了解业务的真实情况。
- 怎么做:
- 参与业务会议:参加销售、市场、项目等部门的会议,了解他们的需求和挑战。
- 提供财务支持:为业务部门提供预算分析、项目盈利能力评估等支持,帮助他们做出更明智的决策。
-
定期进行财务培训
- 技巧:让非财务人员理解基本的财务概念和报销规则,可以大大减少沟通成本和错误。
- 怎么做:
- 举办分享会:定期举办简单的财务知识培训,如如何看懂利润表、报销注意事项等。
- 制作简易指南:制作图文并茂的报销指南、预算申请流程说明等,方便员工随时查阅。
-
建立积极的反馈机制
- 技巧:财务流程的优化需要一线员工的反馈。
- 怎么做:
- 定期调研:通过问卷或访谈,了解员工对现有财务流程的意见和建议。
- 持续改进:根据反馈,不断优化报销、审批等流程,提升员工体验。
工具与软件:善用科技力量
工欲善其事,必先利其器。
-
财务软件
- 推荐:金蝶、用友(适合大中型企业);浪潮、柠檬云(适合中小型企业)。
- 功能:自动化记账、生成三大财务报表(资产负债表、利润表、现金流量表)、多维度成本核算、税务申报等。
-
协同办公与报销软件
- 推荐:钉钉、飞书、企业微信自带报销功能;专门的报销软件如分贝通、报销吧。
- 功能:移动端提交报销、在线审批、发票OCR识别、自动生成报销凭证、与财务软件无缝对接。
-
电子发票管理平台
- 推荐:税友、百望云等。
- 功能:发票的收取、查验、入账、归档、统计分析,实现全流程电子化管理。
-
BI(商业智能)工具
- 推荐:Tableau、Power BI、FineBI。
- 功能:将财务数据、业务数据整合,通过可视化图表进行深度分析,帮助管理层洞察趋势,做出预测性决策。
优秀的办公室财务管理,是一个从理念到实践,从流程到文化的系统工程,它不仅仅是管好钱,更是通过管好钱来优化资源配置、防范经营风险、支持战略决策,最终为企业创造更大的价值。
简单、规范、透明、高效是办公室财务管理的四大基石,从小处着手,持续优化,您的办公室财务管理水平定能迈上新台阶。
