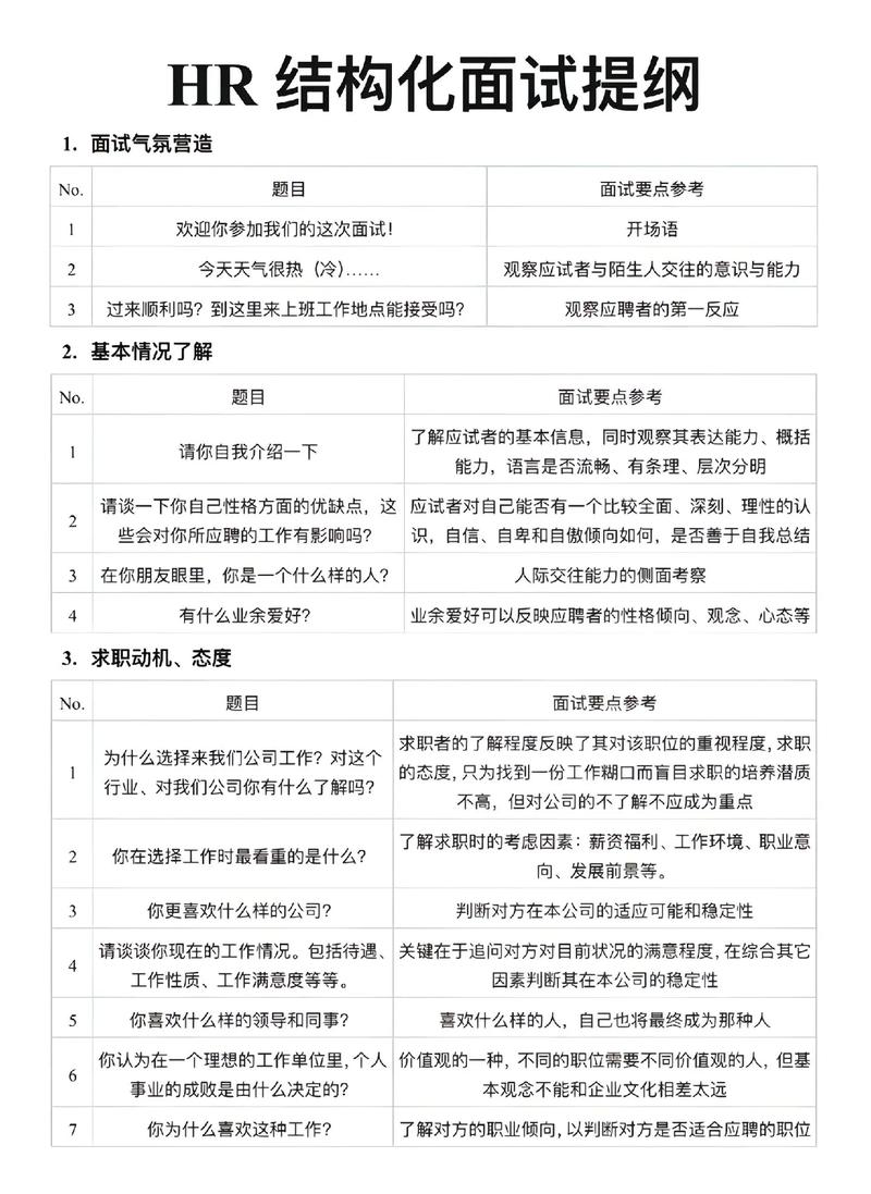
以下是一份全面的质量经理面试技巧指南,分为面试前、面试中、面试后三个阶段,并附上常见问题及回答思路。
第一阶段:面试前 —— 充分准备,建立自信
这个阶段是成功的基础,准备越充分,面试时就越从容。

深入研究公司和岗位
- 公司研究:
- 行业与地位: 公司在行业中的地位、主要竞争对手是谁?
- 产品与服务: 公司的核心产品或服务是什么?质量在其价值链中扮演什么角色?
- 文化与价值观: 公司的官网、新闻稿、社交媒体(如LinkedIn)可以了解其文化和价值观,他们是否强调创新、客户至上、精益生产?
- 近期动态: 公司最近是否有新产品发布、重大项目、获奖或负面新闻(如质量事件)?
- 岗位研究:
- 仔细阅读JD: 逐字逐句分析职位描述,圈出关键词,如“领导团队”、“建立质量管理体系”、“客户投诉处理”、“供应商质量管理”、“六西格玛”等。
- 理解“隐性需求”: 这个岗位为什么现在招?可能遇到了什么问题?(客户投诉增多、准备IATF 16949认证、需要提升生产效率等),你的准备要能精准回应这些潜在需求。
梳理和提炼你的核心经历
质量经理的面试是“案例式”的,你需要用具体的故事来证明你的能力,使用 STAR原则 来准备你的核心经历。
- S (Situation - 情境): 当时的情况是怎样的?背景是什么?
- T (Task - 任务): 你的具体任务和目标是什么?
- A (Action - 行动): 你采取了哪些具体的行动?你为什么这么做?(突出你的决策过程和领导力)
- R (Result - 结果): 行动带来了什么结果?尽可能量化!(将客户投诉率降低了30%,将产品不良率从5%降低到1.5%,为公司节省了XX万元成本,通过了XX认证等)。
准备3-5个STAR故事,覆盖以下方面:
- 领导力: 如何带领一个质量团队?如何处理团队冲突?如何激励团队成员?
- 体系建立与优化: 如何建立或优化一个QMS(质量管理体系)?如何推动跨部门协作?
- 问题解决: 如何处理一次严重的客户投诉或重大质量事故?如何运用QC七大工具、8D、六西格玛等方法解决问题?
- 成本控制: 如何通过质量改进降低质量成本(如内部失败成本、外部失败成本)?
- 供应商管理: 如何开发和审核供应商?如何处理供应商的重大质量问题?
- 客户关系: 如何维护与关键客户的关系,处理客户的质量关切?
准备你的“面试武器库”
- 数据化你的成就: 将你的所有成就都用数字说话。“负责的质量项目”不如“领导了一个6人团队,通过优化工艺流程,将XX产品的生产效率提升了20%,年节约成本50万元”。
- 准备你的“提问清单”: 面试是双向选择,准备一些有深度的问题,这能体现你的思考能力和对职位的兴趣。(详见第五部分)
- 准备自我介绍: 准备一个1-2分钟的“电梯演讲”,突出你的核心优势、最相关的经验和为什么你适合这个职位。
- 模拟面试: 找朋友或家人进行模拟面试,特别是针对行为面试问题进行练习,确保表达流畅、逻辑清晰。
第二阶段:面试中 —— 展现价值,掌控局面
面试是与面试官建立连接、展示你价值的过程。
专业形象与沟通礼仪
- 着装: 商务休闲或正装,根据公司文化调整,干净、整洁、专业是底线。
- 守时: 提前10-15分钟到达,如果是线上面试,提前5分钟测试设备。
- 肢体语言: 保持眼神交流,坐姿挺拔,微笑,握手(如果适用),展现出自信和开放的态度。
- 积极倾听: 不要打断面试官,在回答前,可以稍作停顿,确保理解了问题,如果没听清,可以礼貌地请对方重复。
回答问题的技巧
- 结构化回答: 回答复杂问题时,使用“第一、第二、第三”等逻辑词,让回答更有条理。
- 紧扣岗位需求: 你的每一段回答都应该尽可能地与JD中的要求联系起来。
- 展现战略思维: 不要只停留在“做”,更要讲“为什么这么做”和“未来怎么做”,在谈到质量体系时,不仅要讲如何执行,还要讲如何根据公司战略进行优化,以支持业务增长。
- 展现领导力: 多使用“我们”,但也要清晰地说明“我”在其中扮演的角色和做出的关键决策。“我组织了跨部门会议,引导大家达成共识,并最终决定由我来负责跟进实施。”
- 诚实与谦逊: 遇到不懂的问题,可以坦诚地说“这个问题我目前没有直接经验,但根据我的理解,我会从A、B、C几个方面去着手解决,并快速学习。” 这比不懂装懂要好。
第三阶段:面试后 —— 专业收尾,持续跟进
面试结束不代表求职过程的终结。

发送感谢信
- 时机: 面试结束后24小时内发送。
- 感谢面试官的时间和机会。
- 重申你对职位的浓厚兴趣。
- 简要提及面试中让你印象深刻的某个点,并再次强调你的某个核心优势如何能胜任该职位。
- 保持专业、简洁。
复盘与总结
- 无论感觉好坏,都要对面试进行复盘。
- 哪些问题回答得好?
- 哪些问题回答得不好?可以如何改进?
- 从面试官的问题中,你能推断出公司最看重什么?
- 这次面试让你学到了什么?
第四部分:常见面试问题及回答思路
行为面试题 (考察过往经历和领导力)
-
“请描述一次你处理的最棘手的客户投诉/质量事故的经历。”
- 思路: 使用STAR原则,重点突出你的冷静分析、快速响应、跨部门协调、根本原因分析和预防再发措施,强调最终结果,如客户满意度恢复、损失降到最低等。
-
“你如何领导一个质量团队?如何处理团队中的绩效不佳者?”
- 思路: 展现你的领导哲学(如赋能、教练式管理),对于绩效问题,强调数据化评估、一对一沟通、制定改进计划、提供资源和支持、设定明确期望和截止日期,最后说明如果仍无改善,你将如何启动正式的绩效流程。
-
“请分享一个你通过质量改进为公司节省成本或增加收入的例子。”
- 思路: 用数据说话,清晰描述问题、你的分析(如质量成本分析)、采取的改进措施(如工艺优化、设计变更、供应商管理)和最终实现的财务收益。
-
“你如何在没有直接行政权力的情况下,推动生产、工程、采购等其他部门配合你的质量工作?”
(图片来源网络,侵删)- 思路: 这是质量经理的核心挑战,强调沟通技巧、建立信任、数据驱动、对齐共同目标,我会用数据和事实说话,向他们展示质量问题如何影响他们的KPI(如生产效率、成本),从而找到共同利益点,而不是简单地发号施令。
专业/情景面试题 (考察专业知识和战略思维)
-
“你认为一个优秀的质量经理最重要的三个特质是什么?”
- 思路: 结合岗位要求回答。① 战略思维: 能将质量与业务目标对齐;② 领导力与影响力: 能驱动跨部门协作;③ 数据驱动的决策能力: 能从数据中发现问题、验证效果。
-
“如果我们公司正准备推行/升级ISO 9001质量管理体系,你的工作计划是什么?”
- 思路: 展现你的系统化思维,分步骤回答:① 诊断与策划: 评估现状,明确目标和范围,获得高层支持;② 体系设计与文件化: 优化流程,编写/修订体系文件;③ 培训与宣贯: 对全员进行培训;④ 试运行与内部审核: 检查体系运行的有效性;⑤ 管理评审与持续改进。
-
“你如何看待质量与效率(或成本)之间的关系?”
- 思路: 不要将它们对立起来。
