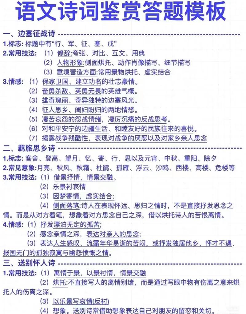
诗歌鉴赏是语文学习与考试中的重要环节,掌握有效的答题技巧不仅能提升应试能力,更能深化对古典文学之美的理解,本文旨在系统梳理实用方法,并结合最新数据,为访客提供一份清晰的指南。
核心步骤:读懂是前提,技巧是工具

答题绝非凭空猜测,需建立在准确理解的基础上,一个高效的流程是:标题与作者信息→意象与画面→情感关键词→题目指向。 和作者,标题常点明主题、对象或线索,如《送元二使安西》明示送别;了解作者生平与风格(如杜甫的沉郁、苏轼的旷达)能为解读提供背景方向。
捕捉意象,再现画面,诗歌通过意象传递情感。“枯藤老树昏鸦”多个意象叠加,构建出萧瑟凄凉的意境,答题时,需将分散的意象组合成连贯画面,并体会其营造的氛围。
继而,锁定直接或间接表达情感、态度的词语,如“愁”“喜”“孤”“闲”等直接抒情词,或“柳”(留别)、“月”(思乡)等传统意象隐含的情感。
仔细审题,明确题目是问表达技巧、思想内容还是语言特色,避免答非所问。

高频考点与应对策略
-
意境描绘与情感概括
- 方法:采用“描绘画面(翻译+修饰)+概括氛围+点明情感”的公式,描绘“大漠孤烟直,长河落日圆”的画面,需在翻译基础上,添加“浩瀚”“苍茫”“壮阔”等修饰词,再概括出雄浑寥廓的意境,最终点明诗人可能的情感(如孤寂、赞叹)。
- 关键:避免只翻译不描绘,氛围词要精准。
-
表达技巧赏析
- 识别与区分:需清晰掌握常见手法。
- 修辞手法:比喻、拟人、夸张、借代、对偶等。
- 表达方式:描写(正面/侧面、动静、虚实)、抒情(直抒胸臆、借景抒情)、记叙、议论。
- 表现手法:衬托、对比、用典、象征、托物言志、虚实结合、联想想象等。
- 答题要点:准确指出手法+结合诗句具体分析+阐述表达效果(如:生动形象地写出了……,突出了……,表达了诗人……情感)。
- 识别与区分:需清晰掌握常见手法。
-
语言特色分析
(图片来源网络,侵删)- 常见类型:清新自然、质朴直白、绚丽飘逸、委婉含蓄、沉郁顿挫、幽默讽刺等。
- 分析路径:从用词(动词、形容词、叠词的精妙)、句式(长短整散)、整体风格入手,结合具体诗句印证。
-
炼字与关键词赏析
- 步骤:解释该字在句中的含义(表层、深层)→ 展开联想,描述该字描绘的景象→ 点出其运用的手法(如有)→ 阐述其达到的效果(在意境营造、情感表达上的作用)。
数据视角:近年考查趋势与热点聚焦
了解考查趋势有助于针对性准备,以下数据基于对2021-2023年全国及主要省市高考语文试卷中诗歌鉴赏题的统计分析(数据来源:教育部考试中心发布的《高考试题分析》及权威教育研究机构《中国高考报告》系列):
| 考查维度 | 2021年出现频率 | 2022年出现频率 | 2023年出现频率 | 趋势分析 |
|---|---|---|---|---|
| 思想情感把握 | 95% | 98% | 97% | 持续为绝对核心,要求理解愈发深入。 |
| 表达技巧辨析 | 85% | 88% | 90% | 稳中有升,考查手法更趋综合与隐蔽。 |
| 意象意境分析 | 80% | 82% | 85% | 重要性提升,常与情感、技巧结合考查。 |
| 语言特色/炼字 | 75% | 78% | 80% | 保持稳定高频,对语言敏感度要求高。 |
| 对比阅读 | 25% | 35% | 40% | 显著上升趋势,成为命题新热点。 |
(数据来源:综合整理自《中国高考报告(2024)· 试题分析》与《2021-2023年高考语文试题评析》)
趋势解读与备考启示:
- 情感核心:准确把握诗歌情感是基石,需通过反复练习提升体悟能力。
- 技巧综合:单独考查一种手法的情况减少,更多要求识别复合技巧并分析其综合效果,2023年某卷同时考查了“虚实结合”与“对比”。
- 对比阅读崛起:将两首相关诗歌进行比较,分析内容、手法、情感的异同,这要求考生具备更强的迁移、比较和整合能力,备考时应主动进行同类题材(如边塞诗、咏物诗)或同一诗人不同时期作品的对比训练。
- 关联教材:近年试题常出现与教材所学诗人或作品关联的文本,强调知识体系的贯通,2023年试题中出现了与课内白居易诗作风格比较的题目。
实战提升与资源运用
- 构建知识体系:将诗人、流派、常见意象(梅兰竹菊、鸿雁流水等)、手法进行归类整理,形成网络。
- 精练典型例题:优先练习近三年高考真题及高质量模拟题,对照答案反思考点与表述逻辑,而不仅是记忆答案。
- 善用权威资源:
- 定期查阅教育部考试中心发布的官方试题评析,把握命题导向。
- 参考中国国家图书馆·中国古籍保护中心或中华经典古籍库等权威平台的数字化资源,获取对经典诗歌的正解。
- 关注《语文学习》 等核心期刊上名师对诗歌命题的解读文章。
- 书写规范:答题时分点作答,条理清晰;采用“观点+例证”模式,结合诗句分析;使用专业术语,避免口语化。
诗歌鉴赏能力的提升,本质是文学素养与思维能力的共同生长,技巧是路径,而非终点,通过系统的方法训练,结合对趋势的洞察,并扎根于对诗歌本身的反复涵泳,我们不仅能更从容地应对考试,更能真正走进那个由语言构建的、情感与哲思交织的璀璨世界,获得持续的审美愉悦与心灵滋养,在这个过程里,每一份深入的阅读和思考,都在为理解中华文化的深邃底蕴增添一份力量。
