下面我将从“是什么”、“考什么”、“怎么答”三个层面,为你系统梳理高考语文的表达技巧。
表达技巧是什么?(核心概念)
表达技巧,也叫“表现手法”、“写作手法”,是作者在写作过程中,为了增强文章的生动性、形象性、感染力,突出主旨,使结构更清晰而使用的各种方法和手段。

它主要包括三大类:
- 表达方式:记叙、描写、议论、抒情、说明
- 表现手法:修辞手法、描写手法、叙事手法、结构手法等
- 语言风格:语言的特点和艺术魅力
高考语文中常见的表达技巧(考点清单)
你需要像一个“武功秘籍”一样,把这些技巧背熟,并能识别其作用。
(一) 表达方式
这是最基础也是最重要的考点。
| 表达方式 | 定义 | 作用 | 考题示例 |
|---|---|---|---|
| 记叙 | 对人物、事件、环境进行交代和陈述。 | 交代背景,为下文做铺垫,推动情节发展。 | “本文第三段用了大量的记叙,有什么作用?” |
| 描写 | 用生动形象的语言对人、事、景、物进行刻画。 | 使人物形象更丰满、景物更生动、氛围更浓厚,增强文章的感染力。 | “作者对XX的描写有何妙处?” |
| 议论 | 对人或事物发表看法,进行评价。 | 点明中心,升华主旨,揭示文章的本质。 | “文末的议论有何深意?” |
| 抒情 | 表达作者喜、怒、哀、乐等情感。 | 增强文章的感染力,引发读者共鸣,突出文章主旨。 | “文中表达了作者怎样的情感?” |
| 说明 | 用简明扼要的文字解释事物的形状、性质、成因等。 | 清晰、准确。 | (在文学类文本中较少,多在实用类文本中出现) |
【技巧点拨】 高考题最爱考“描写”和“议论/抒情”的结合。描写是为议论和抒情服务的,作者通过细致的描写,引出自己的观点或情感,这就是“寓情于景”、“托物言志”的体现。

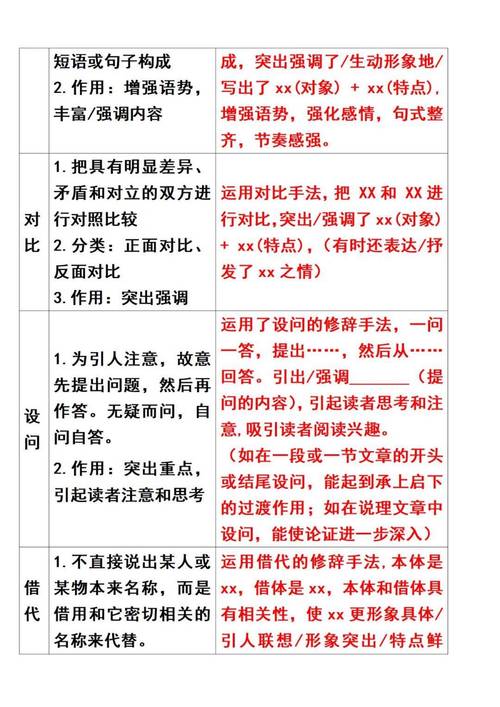
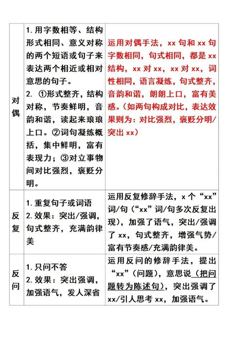
(二) 表现手法(修辞手法是重中之重)
修辞手法
| 修辞手法 | 定义 | 作用 | 考题示例 |
|---|---|---|---|
| 比喻 | 用甲事物来比方乙事物。 | 化抽象为具体,化平淡为生动,使形象更鲜明,增强语言感染力。 | “这句话用了什么修辞,有何效果?” |
| 拟人 | 把事物当人来写。 | 赋予事物以人的情感和动作,使形象生动活泼,富有情趣,亲切感人。 | |
| 夸张 | 故意言过其实,对事物作扩大或缩小的描述。 | 突出事物的本质特征,增强语言的形象性和感染力,引人联想。 | |
| 排比 | 结构相同或相似、意思相关、语气一致的三个或三个以上的短语或句子。 | 增强语势,节奏鲜明,条理清晰,长于抒情,能增强文章的气势和说服力。 | |
| 对偶 | 字数相等、结构相同、意义对称的一对短语或句子。 | 形式整齐,音韵和谐,凝练概括,富有节奏感。 | |
| 反复 | 为了突出某个意思,强调某种感情,特意重复某个词语或句子。 | 突出思想,强调感情,分清层次,加强节奏感。 | |
| 设问 | 无疑而问,自问自答。 | 引人注意,启发思考,突出某些内容,使文章有变化,有波澜。 | |
| 反问 | 无疑而问,问而不答,答案暗含在问句中。 | 加强语气,增强表达效果,使语气更强烈,情感更充沛。 |
描写手法
| 描写手法 | 定义 | 作用 | 考题示例 |
|---|---|---|---|
| 细节描写 | 对人物、环境的细微之处进行刻画。 | 塑造人物性格,推动情节发展,渲染环境气氛,使文章真实可感。 | “请分析XX处的细节描写。” |
| 侧面描写(烘托/衬托) | 通过描写周围的人物或环境来表现主要对象。 | 使主体形象更鲜明、突出,增强文章的感染力。 | “作者为什么要花笔墨写其他人来衬托XX?” |
| 动静结合 | 将动态描写和静态描写结合起来。 | 使文章生动活泼,富于变化,多角度展现景物,使之更立体。 | |
| 虚实结合 | 将眼前之景(实)与想象、回忆、未来之景(虚)结合起来。 | 丰富文章内容,开拓意境,突出主旨,引发读者联想。 | |
| 感官描写 | 调动视觉、听觉、嗅觉、味觉、触觉进行描写。 | 多角度、全方位地展现事物,使描写更具立体感和真实感。 | |
| 白描 | 用简练的笔墨,不加渲染烘托,抓住事物特征进行勾勒。 | 语言简练,传神,勾勒出事物的轮廓和内在神韵。 |
其他表现手法
| 手法 | 定义 | 作用 | 考题示例 |
|---|---|---|---|
| 象征 | 用具体事物表现某种抽象意义或思想感情。 | 使主题含蓄而深刻,增强文章的艺术性和感染力。 | “本文中的‘XX’有什么象征意义?” |
| 衬托/对比 | 用一些事物为陪衬来突出主体事物的手法(正衬/反衬)。 | 突出主要事物的特点,使形象更鲜明,矛盾更尖锐,主题更深刻。 | |
| 联想与想象 | 由当前事物想起相关事物的心理过程(联想);在原有基础上创造新形象的心理过程(想象)。 | 丰富文章内容,使文章更生动,表达更自由,拓展意境。 | |
| 抑扬 | “欲扬先抑”或“欲抑先扬”。 | 使文章波澜起伏,形成鲜明对比,突出主要人物或事物,增强表达效果。 | |
| 借景抒情/融情于景 | 借助景物描写来抒发感情。 | 使情感表达含蓄蕴藉,情景交融,意境深远。 | |
| 托物言志 | 借助对某一具体事物的描绘来表达某种志向或情感。 | 使志向表达得委婉含蓄,富有哲理和感染力。 | |
| 以小见大 | 通过描写小人物、小事件来反映社会大现实、大主题。 | 见微知著,使主题更深刻,更有普遍意义。 |
(三) 结构手法
| 结构手法 | 作用 | 考题示例 |
|---|---|---|
| 开门见山 | 开头直接点题,使文章中心突出,不拖沓。 | |
| 卒章显志 | 结尾点明主旨,深化中心,引人深思。 | “结尾一段有何作用?” |
| 首尾呼应 | 使文章结构完整,浑然一体,突出中心。 | |
| 设置悬念 | 开头设置疑问,吸引读者阅读兴趣。 | |
| 铺垫/伏笔 | 为下文情节发展或人物出场做预先的暗示或准备。 | “文中XX处为后文的XX做了什么铺垫?” |
| 过渡 | 承上启下,使文章结构严谨,衔接自然。 | |
| 线索 | 以某物、某情、某事为线索,贯穿全文,使结构清晰。 | “本文的线索是什么?” |
如何在答题中运用表达技巧?(答题模板与步骤)
识别出技巧只是第一步,准确分析其作用才是得分的关键。
黄金答题公式:
技巧名称 + 具体表现 + 内容/情感/主旨 + 效果/作用
标准答题步骤(三步走):
第一步:明确指出使用了什么技巧。 (不要只说“用了修辞”,要具体到“用了比喻修辞”。)
第二步:结合文本,分析该技巧是如何运用的。 (简要摘抄或概括文中的相关语句,说明“怎么用”的。)

第三步:阐述该技巧产生的效果和作用。 (这是得分的核心!要结合主旨、情感、结构等方面来分析。)
【实战演练】
** 阅读朱自清的《背影》,分析文中父亲买橘子的细节描写有何作用。
参考答案:
第一步:明确技巧。 这段文字运用了细节描写,通过动作描写(“蹒跚”、“探”、“穿”、“爬”、“缩”、“倾”等)和肖像描写(“黑布棉袍”、“肥胖的身子”)来刻画父亲的形象。
第二步:分析运用。 作者细致地描绘了父亲穿过铁道、爬上月台买橘子时艰难的动作,以及他那肥胖、臃肿的身体形态。
第三步:阐述作用(分点作答,逻辑清晰)。
- 塑造人物形象:这些细节生动地刻画出父亲年老体衰、行动不便的形象,但他为了儿子,不辞辛劳,展现了深沉的父爱。
- 抒发作者情感:父亲艰难的动作深深触动了作者,使他流下眼泪,这个细节直接抒发了作者对父亲的感激、心疼和愧疚之情,使情感表达真挚而强烈。
- 突出文章主旨:通过这个看似普通却充满艰辛的举动,深刻地揭示了“父爱如山”这一主题,使文章感人至深,具有强大的艺术感染力。
如何在作文中运用表达技巧?
阅读是输入,写作是输出,掌握了表达技巧,就要在作文中主动运用。
-
开篇用技巧,引人入胜:
- 设问/反问:“是什么,让平凡的生命绽放出不凡的光彩?”
- 比喻/排比:“如果说生命是一本书,那么挫折便是其中最动人的章节;如果说生命是一首歌,那么挫折便是其中最激昂的旋律;如果说生命是一幅画,那么挫折便是其中最亮丽的色彩。”
- 引用名言:“鲁迅曾说‘世上本没有路,走的人多了,也便成了路’,创新之路,亦是如此。”
-
主体用技巧,论证有力:
- 例证+分析:叙述完事例后,不要戛然而止,要分析这个例子是如何证明观点的,这里可以运用因果分析、假设分析、对比分析等。
- 正反对比:正面例子和反面例子结合,使论证更全面,观点更突出。
- 引用论证:引用名人名言、诗词歌赋、科学原理等,增强说服力和文化底蕴。
- 比喻论证:用生动的比喻来阐释抽象的道理,使文章更通俗易懂。
-
结尾用技巧,升华主旨:
- 呼应开头:使文章结构完整,浑然一体。
- 卒章显志:用一句精炼有力的话点明中心,升华主题。
- 引用/化用:用一句富有哲理或诗意的句子收尾,余音绕梁,引人深思。
- 号召/展望:发出号召,或对未来进行展望,使文章更有感召力。
高考语文的表达技巧,本质上是理解作者意图、分析文本魅力、并最终转化为自身写作能力的综合考察。
- 对于阅读题:牢记“识别技巧 + 分析运用 + 阐述作用”的三步法,做到答题规范、全面、有深度。
- 对于作文:有意识地在开头、主体、结尾运用多种技巧,让你的文章在众多考卷中“跳”出来,赢得阅卷老师的青睐。
多读、多思、多练,精读课本中的经典篇目,分析它们的表达技巧;多看优秀的高考范文,学习它们的谋篇布局和语言艺术;勤于练笔,将学到的技巧内化为自己的能力。
祝你高考语文取得优异成绩!
