掌握科目一罚款题技巧,轻松应对理论考试难题
对于众多机动车驾驶证申请人而言,科目一理论考试是必须跨越的第一道门槛,涉及具体罚款金额的题目因其数字繁多、容易混淆,常成为考生失分的“重灾区”,这类题目并非无规律可循,通过理解法律设定逻辑、掌握核心记忆技巧,便能化繁为简,高效攻克,本文将系统梳理罚款题的解题策略,并结合最新法规数据,助您稳固记忆,顺利通关。

理解罚款设定的核心逻辑与原则
交通法规中的罚款并非随意设定,其背后遵循着清晰的法律原则和逻辑层次,理解这些原则,是避免死记硬背、实现长效记忆的关键。
- 安全优先原则:处罚力度与行为对公共安全的危害程度直接相关,涉及酒驾、超速50%以上、伪造号牌等严重威胁生命安全的行为,罚款金额通常较高,常处1000元以上、2000元以下罚款,并可并处其他处罚。
- 过错程度原则:根据主观过错和客观后果划分档次,一般违法行为罚款较低(如20-200元);存在明显过错或造成一定影响的,罚款中等(如200-500元或500-1000元);故意违法、情节恶劣的,则适用高额罚款。
- 行为分类原则:罚款题目大致可归为几类:与证件相关(如未带、伪造)、与车辆状态相关(如安检、保险)、与驾驶行为相关(如酒驾、超速、让行)、与道路使用相关(如占用应急车道),同类行为罚款额度往往相近。
高效记忆:分类归纳与对比记忆法
面对分散的知识点,分类归纳与对比记忆是最有效的方法。

-
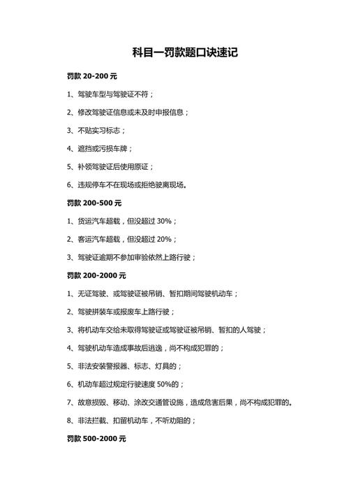
重点高频罚款金额区间:
- 20元-200元:最常见的一般性轻微违法,未随车携带行驶证/驾驶证、未放置保险标志/检验合格标志、驾驶时拨打接听手持电话、未按规定使用安全带、机动车不在机动车道内行驶等。
- 200元-500元:违法程度稍重或经责令不改,逾期不参加审验仍驾驶机动车、驾驶证被依法扣押/扣留/暂扣期间仍驾驶机动车、故意遮挡/污损号牌等。
- 500元-1000元:涉及客运车辆、安全设施等,客运车辆超员(未达20%)、货运机动车违反规定载客、使用其他车辆的机动车登记证书/号牌/行驶证等。
- 1000元-2000元:严重违法行为,饮酒后驾驶机动车、因饮酒后驾驶机动车被处罚再次饮酒驾驶、超速50%以上等。
- 2000元-5000元:极其严重或恶劣的违法行为,伪造/变造或使用伪造/变造的机动车登记证书/号牌/行驶证/驾驶证、醉酒驾驶机动车等。
-
关键对比点:
- “饮酒”与“醉酒”:这是绝对的重点分界线。饮酒驾驶(血液酒精含量20-80mg/100ml)罚款1000-2000元,记12分,暂扣驾照6个月。醉酒驾驶(≥80mg/100ml)则构成危险驾驶罪,吊销驾照,依法追究刑事责任,五年内不得重考,务必清晰区分。
- “未取得”与“被吊销/暂扣”:“未取得”驾驶证开车,处200-2000元罚款,可并处15日以下拘留。“驾驶证被吊销/暂扣期间”开车,处200-2000元罚款,可并处15日以下拘留,两者处罚类似,但法律定性不同。
- “扣留”与“收缴”:“扣留”车辆通常是因现场无法提供有效证件或车辆需鉴定。“收缴”则是针对非法物品,如伪造的牌证、非法安装的警报器等。
最新法规数据与典型题目应用(基于权威来源)
交通法规会适时调整,掌握最新数据至关重要,以下表格根据中华人民共和国公安部发布的最新《道路交通安全违法行为记分管理办法》(2022年4月1日起施行)及《中华人民共和国道路交通安全法》相关规定整理,列举典型罚款情形:

| 违法行为类别 | 具体示例 | 罚款金额(人民币) | 其他处罚(如记分、拘留等) | 核心依据/备注 |
|---|---|---|---|---|
| 涉证违法 | 未随车携带行驶证/驾驶证 | 20元以上200元以下 | 可能扣留车辆,记1分 | 《道路交通安全法》第95条 |
| 驾驶证被暂扣期间驾驶机动车 | 200元以上2000元以下 | 可并处15日以下拘留,记6分 | 《道路交通安全法》第99条 | |
| 未取得驾驶证驾驶机动车 | 200元以上2000元以下 | 可并处15日以下拘留 | 《道路交通安全法》第99条 | |
| 涉牌违法 | 故意遮挡、污损机动车号牌 | 200元以上500元以下 | 记9分 | 《道路交通安全法》第95条 |
| 伪造、变造或使用伪造、变造的机动车号牌 | 2000元以上5000元以下 | 收缴牌证,扣留车辆,处15日以下拘留 | 《道路交通安全法》第96条 | |
| 驾驶行为违法 | 驾驶时拨打接听手持电话 | 20元以上200元以下 | 记3分 | 《道路交通安全法实施条例》第62条 |
| 饮酒后驾驶机动车 | 1000元以上2000元以下 | 记12分,暂扣驾照6个月 | 《道路交通安全法》第91条 | |
| 醉酒驾驶机动车 | —— | 吊销驾照,追究刑事责任,5年内不得重考 | 《道路交通安全法》第91条 | |
| 驾驶机动车超速50%以上 | 200元以上2000元以下 | 记12分,可并处吊销驾照 | 《道路交通安全法》第99条 | |
| 车辆状态违法 | 未放置有效检验合格标志/保险标志 | 20元以上200元以下 | 可能扣留车辆 | 《道路交通安全法》第95条 |
| 机动车未按规定期限进行安全技术检验 | 200元以下 | 记1分 | 《道路交通安全法》第90条 | |
| 其他严重违法 | 造成交通事故后逃逸,尚不构成犯罪 | 200元以上2000元以下 | 可并处15日以下拘留,记12分 | 《道路交通安全法》第99条 |
| 违反交通管制强行通行,不听劝阻 | 200元以上2000元以下 | 可并处15日以下拘留 | 《道路交通安全法》第99条 |
数据综合来源:中华人民共和国公安部《道路交通安全违法行为记分管理办法》(2022年4月1日施行)、全国人大《中华人民共和国道路交通安全法》(2021年修正),建议考生以官方最新发布为准。
实战解题技巧与避坑指南
在理解逻辑和记忆数据的基础上,考场实战还需注意以下技巧:
- 抓住关键词:题目中出现“饮酒”、“伪造”、“醉酒”、“逃逸”、“管制不听劝阻”、“暂扣期间”等词汇,通常指向高额罚款(1000元以上)或并处拘留,出现“未带”、“未放”、“打电话”、“安全带”等,多为20-200元罚款。
- 注意合并处罚:部分严重违法行为,罚款、记分、拘留、吊销驾照可能并存,做题时看清题目是问“罚款”还是“可以并处”的处罚,避免多选或漏选。
- 警惕绝对化表述:如“只要……就……”、“所有……都……”、“一律……”等表述往往过于绝对,可能与法规中视情节轻重处罚的规定不符,需特别小心。
- 善用排除法:对于不确定的题目,先排除明显错误的选项(如罚款金额与行为严重性明显不匹配的),再在剩余选项中比较选择。
- 关注数字节点:重点记忆罚款区间的起点和终点数字,如200元、500元、1000元、2000元、5000元,这些常作为选项出现。
科目一考试的本质是考察安全文明驾驶的意识和对基本规则的理解,罚款题虽看似枯燥,但每一项金额背后都对应着对生命和规则的敬畏,通过系统梳理、理解记忆和关注更新,考生完全可以将这部分内容转化为稳固的得分点,在备考时,建议结合官方教材和权威模拟软件进行练习,将技巧应用于海量题目中,方能形成条件反射,在考场上游刃有余,掌握这些知识不仅是为了通过考试,更是为了在未来漫长的驾驶生涯中,时刻提醒自己做一个守法、安全、负责的交通参与者。
