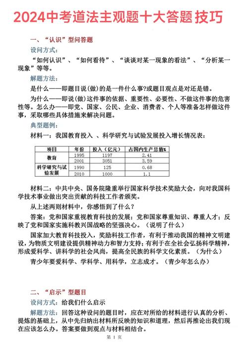
下面我为你整理了一套超详细的中考政治答题技巧,分为考前准备、考场策略、题型专项突破三大部分,助你从容应对,金榜题名!
第一部分:考前准备与复习策略
“台上一分钟,台下十年功”,考前的扎实复习是取得好成绩的基础。

回归教材,夯实基础
- 关键词记忆法: 政治知识点多且杂,不要死记硬背,要抓住每个框题、标题、段落的核心。“公民的基本权利”中的“选举权和被选举权”,关键词就是“选举权”、“被选举权”。
- 构建知识网络: 使用思维导图,将零散的知识点串联成线,再织成网,围绕“生命”这个主题,可以串联起“生命的意义”、“敬畏生命”、“守护生命”、“生命的韧性”等多个知识点,这有助于你应对综合性强的题目。
- 理解重于记忆: 特别是“为什么”、“意义”类的问题,要理解其背后的逻辑,而不是简单背诵,为什么要“维护国家安全”?要从国家、社会、个人三个层面去理解。
关注时事,理论联系实际
- 热点追踪: 关注近一年(尤其是考前半年)的重大时事政治,如国家重要会议(两会)、科技成就(如航天)、社会热点(如数字经济、乡村振兴)、法律法规的修订等。
- 建立“热点-考点”链接: 准备一个本子,记录热点事件,并思考它可能与教材中的哪些知识点相关。“神舟发射”可以链接到“科技创新”、“科教兴国”、“民族精神”等考点,这是材料分析题的“弹药库”。
研究真题,把握方向
- 做透本地近5年真题: 真题是最好的复习资料,通过做真题,你可以了解:
- 命题风格: 是侧重记忆还是侧重理解?
- 高频考点: 哪些知识点每年都考?
- 题型特点: 各种题型(选择题、简答题、分析题)的设问方式和答题要求。
- 错题本: 准备一个错题本,不仅记录错题,更要写下错误原因(是知识点没掌握?还是审题不清?)和正确思路。
第二部分:考场答题通用策略
进入考场,心态和技巧同样重要。
审题!审题!再审题!(重中之重)
- 圈点关键词: 用笔划出题目中的动词(评析、说明、列举、启示……)、名词(原因、意义、责任、权利……)和限定词(国家、青少年、法律角度……),这是答题的“题眼”。
- 明确问题主体: 题目问的是“国家”该怎么做,还是“青少年”该怎么做?主体不同,答案完全不同。
- 联系材料: 材料分析题,答案必须源于材料,高于材料,先从材料中提取有效信息,再用教材知识点进行概括和升华。
卷面整洁,书写规范
- 字迹工整: 阅卷老师在高强度工作下,工整的字迹会留下好印象,避免因看不清而失分。
- 分点作答,条理清晰: 尤其是简答和分析题,一定要用①②③分点作答,让答案一目了然,逻辑清晰。
- 序号化、段落化: 每个要点独立成段,用清晰的序号标出。
时间分配合理
- 选择题: 建议控制在15-20分钟内,为后面的主观题留足时间。
- 主观题: 每道题的答题时间根据分值来定,一般1分对应1-1.5分钟,如果某道题卡住了,先跳过,做完其他题再回来思考。
语言规范,术语准确
- 使用政治术语: 答案要使用教材上的规范表述,基本国情”、“根本政治制度”、“依法治国”、“社会主义核心价值观”等,避免口语化。
- “原理+材料”模式: 这是分析题的黄金法则,先答出相关的教材知识点(原理),再结合材料进行分析(材料),最后可以加上总结或表态。
第三部分:题型专项突破技巧
选择题
- “排除法”是王道:
- 排除错误项: 首先排除观点本身错误、表述绝对化(如“只有”、“所有”、“必然”)的选项。
- 排除无关项: 排除与题干意思不符或毫不相干的选项。
- 排除表述不完全项: 有些选项本身正确,但只说了一方面,不够全面,也可能是干扰项。
- “抓关键词”法: 题干和选项中都有关键词,找到它们之间的对应关系。
- “逆向思维”法: 遇到“不正确”、“不属于”、“错误的是”等否定性设问时,要特别小心。
- “第一感觉”很重要: 对于不确定的题目,相信自己的第一判断,不要轻易改动。
简答题
特点:问题直接,答案要点化。
-
“是什么”——直接回答概念或观点。
- 技巧: 直接从教材中找到对应的知识点,准确、完整地写出来。
- 例: “什么是公民的基本义务?” 直接列举宪法规定的相关义务即可。
-
“为什么”——回答原因、意义、重要性。
(图片来源网络,侵删)- 技巧: 多角度思考,常用“国家、社会、个人”或“政治、经济、文化、社会”等维度组织答案,每个角度用一句话概括,形成要点。
- 例: “为什么要弘扬社会主义核心价值观?”
- 国家层面:……(对国家发展的意义)
- 社会层面:……(对社会和谐的意义)
- 个人层面:……(对个人成长的意义)
-
“怎么做”——回答做法、建议、措施。
- 技巧: 区分主体(国家、政府、社会、青少年、公民等),同样从不同主体角度分点作答。
- 例: “如何建设美丽中国?”
- 国家:坚持……(国策、战略)
- 企业:落实……(责任)
- 青少年:树立……观念,践行……行动。
分析探究题(材料分析题/实践探究题)
这是拉开分差的关键题型,综合性最强。
-
第一步:审读材料,提取信息。
- 通读材料,找出核心人物、核心事件、核心观点。
- 在材料中划出关键词句,这些往往是答案的“原材料”。
-
第二步:链接考点,构建答案框架。
(图片来源网络,侵删)- 根据设问,迅速在脑海中搜索相关的教材知识点。
- 将知识点与材料信息进行匹配,确定答题的几个要点。
-
第三步:组织答案,规范作答——“原理+材料+
- 原理(教材观点): 首先亮明观点,用教材上的原话或核心术语。
- 材料分析: 结合材料中的具体信息,解释说明你的观点是如何体现的,这是得分的关键!
- 表态(升华): 可以发表自己的看法,或提出呼吁、倡议,体现正确的价值观。
- 公式:
观点/原理 + 材料中如何体现 + 表态
-
第四步:关注“活动设计类”题目。
- 设计主题: 简洁明了,突出核心。
- 设计活动步骤: 写出具体、可操作的流程,如“第一步:搜集资料;第二步:小组讨论;第三步:成果展示”。
- 撰写宣传标语/口号: 简短、有力、押韵,体现主题。
- 撰写发言提纲: 有称呼、有观点、有理由、有总结。
送你几句叮嘱
- 心态放平: 中考是选拔性考试,但也是展示你学习成果的机会,保持冷静,你就是最棒的!
- 相信积累: 你过去所有的努力都不会白费,它们会内化为你答题时的自信和从容。
- 检查!检查!检查! 留出5-10分钟检查,看看是否有漏答、错别字、答错位置等低级错误。
祝你中考顺利,笔下生风,取得理想的成绩!加油!
