第一部分:核心理念与原则
在动笔回复之前,请先建立正确的认知,回复评价不是“任务”,而是“机会”。
真诚是第一原则
无论好评差评,顾客都能感受到你的回复是否真诚,避免使用千篇一律的模板化语言,要根据具体评价内容进行个性化回复。

及时性与一致性
- 及时性:对于差评,尤其需要快速响应(最好在24小时内),这表明你非常重视顾客的反馈,并积极解决问题。
- 一致性:保持品牌声音的一致性,回复的语气、风格应该与餐厅的品牌形象(如高端、亲民、活泼等)相符。
公开透明,对所有人负责
你的回复是公开的,不仅是写给评价者看的,更是给所有潜在顾客看的,回复要专业、得体,展现餐厅的责任感和处理问题的能力。
从“辩解”到“倾听”
不要把差评看作是对你的攻击,而要将其视为一份免费的“诊断报告”,你的角色不是去辩解,而是去倾听、理解并解决问题。
第二部分:回复结构万能公式
一个优秀的回复,通常包含以下几个部分,可以根据实际情况调整顺序和侧重点:
【感谢】 + 【共情/认可】 + 【具体回应/解决方案】 + 【承诺/行动】 + 【邀请】

- 感谢:感谢顾客的反馈,无论好坏。
- 共情/认可:站在顾客的角度,理解他们的感受(“非常抱歉让您有不好的体验”或“很高兴您喜欢我们的XX”)。
- 具体回应:针对评价中提到的具体问题进行回应,表明你认真阅读了评价。
- 承诺/行动:说明你将如何改进,或者为这位顾客做些什么(如提供补偿、反馈给后厨等)。
- 邀请:真诚地邀请顾客再次光临,给他们一个“回头”的理由。
第三部分:分场景回复技巧与模板
收到好评
目标:表达感谢,强化顾客的正面体验,并鼓励他们成为回头客。
技巧:
- 个性化:提及顾客表扬的具体菜品或服务细节。
- 分享喜悦:让顾客知道他们的好评对团队是巨大的鼓励。
- 建立连接:可以预告新品或活动,为下次到访埋下伏笔。
模板示例:
模板A (标准真诚型):

“亲爱的[顾客昵称],非常感谢您在百忙之中抽出时间给予我们如此详尽和真诚的好评!看到您对我们的[具体菜品,如:黑松露牛排]和[具体服务,如:服务员小王]的认可,整个团队都感到非常开心和鼓舞,您的满意是我们最大的动力,我们已将您的建议转达给后厨和服务团队,会继续努力,期待您的再次光临,祝您生活愉快!”
模板B (热情互动型):
“哇!太感谢[顾客昵称]的五星好评啦!看到您说我们的[招牌菜]是‘此生必吃’,我们简直要开心到飞起!🥳 也特别感谢您对[服务员姓名]的点名表扬,我一定会把您的赞美转达给他,让他备受鼓舞!我们最近刚推出了[新菜品/新活动],相信您一定会喜欢,随时欢迎您和您的朋友再来探店哦!”
收到中评/一般评价
目标:争取将中评顾客转化为回头客,并找出可以改进的地方。
技巧:
- 态度谦虚:感谢顾客的反馈,即使他/她没有给出好评。
- 探寻原因:礼貌地询问具体是哪些方面让他/她感觉“一般”,这能帮你获得更具体的改进信息。
- 提供补偿:可以用一张小优惠券或赠品,作为对顾客体验不足的补偿,也给他们一个再次体验的机会。
模板示例:
“尊敬的[顾客昵称],非常感谢您抽出时间反馈您的用餐体验,对于您提到的整体感受一般,我们深感抱歉,这显然没有达到我们的期望,为了能给您带来更好的服务,方便的话能否告诉我们是哪些细节让您感觉不够满意呢?您的每一条建议对我们都非常宝贵,我们希望能有机会弥补这次的遗憾,为您准备一张[如:9折优惠券/一份特色小食],期待您下次能给我们一个证明自己的机会,相信您会感受到我们的用心,再次感谢!”
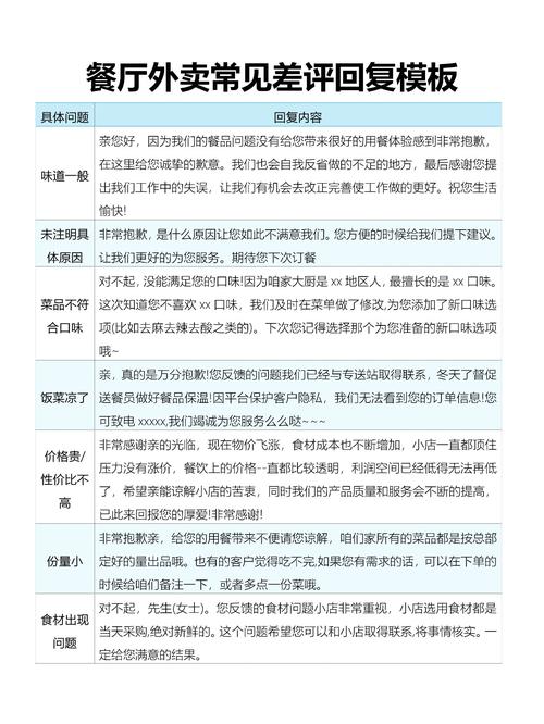
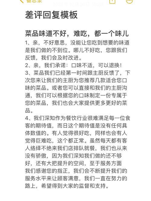
收到差评 (最考验功力)
目标:平息顾客怒火,展现餐厅的责任感,将负面影响降到最低,并可能挽回顾客。
技巧:
- 黄金24小时:务必快速响应。
- 先道歉,再解释:永远把道歉放在第一位,即使你认为顾客有误解,也不要在回复中直接反驳。
- 承担责任:主动承担全部责任,不要推卸给“后厨”、“新员工”等。
- 移步私聊:公开回复的目的是向所有潜在顾客展示你的态度,但具体问题的解决需要在私下进行,提供联系方式(电话或微信)。
- 解决问题,而非争论:你的目标是解决问题,赢得顾客,而不是在网络上赢得辩论。
模板示例:
模板A (服务/态度问题):
“[顾客昵称]您好,看到您的评价,我们感到非常震惊和抱歉,让您在用餐过程中遇到如此不愉快的体验,尤其是我们的服务出现了严重问题,这是我们的失职,我们绝不推卸责任,已经立即对相关情况进行了内部严肃处理,并会对所有员工进行再培训,我们非常希望能有机会当面向您致歉并妥善处理此事,恳请您通过[您的电话/微信]联系我们,方便的话请告知您的用餐时间,我们希望能为您安排一次补偿性的用餐体验,再次为我们的失误向您诚恳道歉。”
模板B (菜品/口味问题):
“[顾客昵称]您好,非常感谢您的反馈,尽管内容让我们心情沉重,对于您点的[菜品名称]不合口味,我们深感抱歉,我们非常重视您的意见,这可能是我们后厨在[某个环节,如:火候/调味]上出现了问题,我们已经将您的反馈记录下来,并立即与厨师长沟通,进行口味上的调整和优化,我们真诚地希望能再次邀请您来店,免费品尝我们改良后的菜品,让我们用行动证明我们的改进,请您方便时通过[您的电话]联系我们,期待您的回复。”
模板C (环境/卫生问题):
“[顾客昵称]您好,看到您提到[具体卫生问题,如:桌面不干净/卫生间有异味],我们感到万分自责和不安,这完全违背了我们餐厅的卫生标准,是我们的管理出现了严重疏漏,我们已立即对全店进行卫生大检查,并加强了清洁流程和巡检力度,卫生是我们的生命线,绝不允许任何懈怠,我们希望能有机会弥补您的糟糕体验,并请您相信,我们会用行动确保每一位顾客都能在干净舒适的环境中用餐,恳请您联系我们,希望能为您提供一些补偿,再次为我们的疏忽向您道歉。”
第四部分:高级技巧与注意事项
- 称呼顾客:如果平台显示顾客姓名或昵称,尽量使用,会显得更亲切。
- 保持积极语气:即使面对恶意的差评,也要保持冷静和专业,你的冷静会赢得其他旁观者的尊重。
- 不要删除差评:删除差评会引起更大的反感,并可能被平台处罚,正面、专业地应对差评,远比删除它更有价值。
- 内部联动:将重要的差评反馈给对应的部门(如后厨、前厅),让评价成为内部改进的驱动力。
- 利用好评素材:可以征得顾客同意后,将带有好评的截图(隐去顾客信息)用于餐厅的社交媒体宣传或店内展示。
餐厅评价回复是一门艺术,更是一种沟通哲学,它考验的是餐厅的情商、责任心和品牌运营能力,每一次真诚、专业的回复,都是在为餐厅的口碑添砖加瓦,祝您的餐厅生意兴隆!
