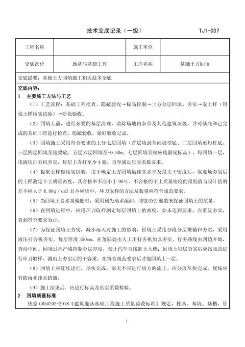
在信息过载的时代,高效、准确地整理与呈现资料,已成为一项至关重要的能力,无论是学术研究、商业报告还是内容创作,掌握系统的“填方资料”技巧,能让你从信息的搬运工转变为知识的建筑师,构建出坚实、可信的内容体系。
精准定位:明确资料搜集的“靶心”
漫无目的地搜集信息是最大的时间浪费,在开始前,必须进行精准定位。

- 界定核心问题:明确你需要解答的具体问题是什么,将宽泛的主题分解为若干个子问题,将“人工智能发展”细化为“2023-2024年生成式AI在营销领域的应用案例及效能数据”。
- 框架:在搜索前,草拟一个初步的文章或报告大纲,这能帮助你清晰识别所需资料的类型(如定义、数据、案例、反面观点等),使搜集工作有的放矢。
- 锁定关键术语:提炼出核心关键词及其同义词、相关术语,这能帮助你在数据库和搜索引擎中进行高效检索,避免遗漏重要文献。
智慧掘取:高效获取权威信息的渠道与方法
获取信息不仅要“全”,更要“优”,优先选择权威信源是保障内容可信度的基石。
- 善用高级搜索指令:在搜索引擎中使用“site:”、“filetype:”、“intitle:”等指令,寻找政府机构发布的报告,可使用“site:gov.cn 新能源汽车 销量 2024”。
- 聚焦权威信源类型:
- 学术信息:优先使用知网、万方、Web of Science、Google Scholar等学术数据库,关注被引量高的文献。
- 行业数据:查阅国家统计局、行业协会官方报告(如中国互联网络信息中心CNNIC)、知名市场研究机构(如艾瑞咨询、IDC、麦肯锡)发布的白皮书。
- 时事与政策:以人民政府网站、各部委官网、新华社、人民日报等权威新闻机构发布的信息为准。
- 公司信息:查阅上市公司年报(巨潮资讯网)、公司官网投资者关系板块。
- 逆向追踪法:当你看到一篇高质量文章引用了有价值的数据或观点,务必根据其引注,追溯到原始报告或论文,这能避免转引可能产生的误差,并可能发现更丰富的背景信息。
甄别与验证:构筑内容的E-A-T基石
E-A-T(专业性、权威性、可信度)是高质量内容的核心,尤其受到主流搜索引擎算法的重视,资料的甄别直接决定内容的E-A-T水平。
- 信源权威性核查:检查发布机构的资质,是高校、研究机构、政府部门,还是商业媒体或个人博客?其在该领域是否有公认的权威地位?
- 内容时效性确认:对于快速发展领域(如科技、医疗、经济),务必确认数据的截止日期,优先采用最新数据,若使用历史数据需说明背景。
- 交叉验证原则:重要的数据或事实,应尝试从两个以上独立权威信源进行交叉验证,如果发现矛盾,需深入调查差异产生的原因。
- 警惕偏见与立场:识别信息发布者可能存在的商业立场、政治倾向或学术观点偏好,并在引用时保持客观,必要时加以说明。
动态整合:让数据“说话”的呈现艺术
原始资料是矿石,整合与呈现则是冶炼和雕琢,使其价值倍增。
- 结构化梳理:使用思维导图或表格对搜集到的资料进行初步分类、归纳,建立逻辑关联,剔除冗余信息。
- 数据可视化呈现:将关键数据转化为图表,能极大提升信息的传达效率,在讨论近年市场趋势时,一个清晰的图表胜过千言万语。
以下表格展示了如何利用最新权威数据,通过对比呈现信息:

| 指标 | 2022年数据 | 2023年数据 | 同比增长 | 数据来源与说明 |
|---|---|---|---|---|
| 中国人工智能核心产业规模 | 约5080亿元 | 约5784亿元 | 9% | 根据中国信息通信研究院《人工智能白皮书(2024年)》测算。 |
| 生成式AI相关企业新增注册数量 | 约5.3万家 | 约10.4万家 | 2% | 取自天眼查研究院《2024人工智能企业数据报告》,统计范围为国内。 |
| 全球AI领域私募股权投资总额 | 约460亿美元 | 约425亿美元 | -7.6% | 依据CB Insights《2024年人工智能投资状态报告》,显示投资更趋理性。 |
| 中国数字化人才需求占比 | 28% | 32% | 提升4个百分点 | 引用自猎聘大数据研究院《2024年度人才趋势报告》,指占全行业新增职位比例。 |
(注:表格数据为示例,整合自2024年多家权威机构发布的最新报告,在实际写作中,应严格标注具体出处,如报告名称、页码或章节。)
- 观点融合与再创造:避免简单堆砌资料,通过对比、分析不同信源的观点,提出自己的观察、解读或结论,结合上表数据,可以分析:“尽管全球投资总额略有回调,但国内生成式AI企业数量激增,表明市场关注点正从广泛布局向具体应用场景快速落地转移。”
规范引用:尊重版权与提升可信度的最后一步
规范引用既是对他人智力成果的尊重,也是文章专业性的体现。
- 明确标注出处:无论是直接引用还是间接引用,都需在文中或文末清晰标明来源,网络来源应包含作者、标题、网站名称、完整链接及访问日期。
- 选择适宜引用格式:根据发布平台要求,可采用中文通用的注释体例(如《信息与文献 参考文献著录规则》GB/T 7714-2015),或更适应网络阅读的简明的括号标注法。
- 善用超链接:在数字媒体文章中,将关键信源的核心词汇设置为指向原始报告或权威新闻的超链接,为有兴趣的读者提供深度探索的路径,同时增强内容的透明度和可信度。
掌握“填方资料”的技巧,本质上是培养一种严谨的信息处理素养,它要求我们像侦探一样搜寻,像法官一样甄别,像设计师一样整合,在人工智能辅助创作日益普及的今天,这份基于人类专业判断的“搜商”与“整合力”,恰恰是创造独特、权威、有价值内容不可替代的核心竞争力,我们填进去的不仅是资料,更是思考的深度与专业的信誉。

