第一部分:宏观战略篇 —— 心态与全局观
在动笔之前,先建立正确的“历史观”和“考试观”。
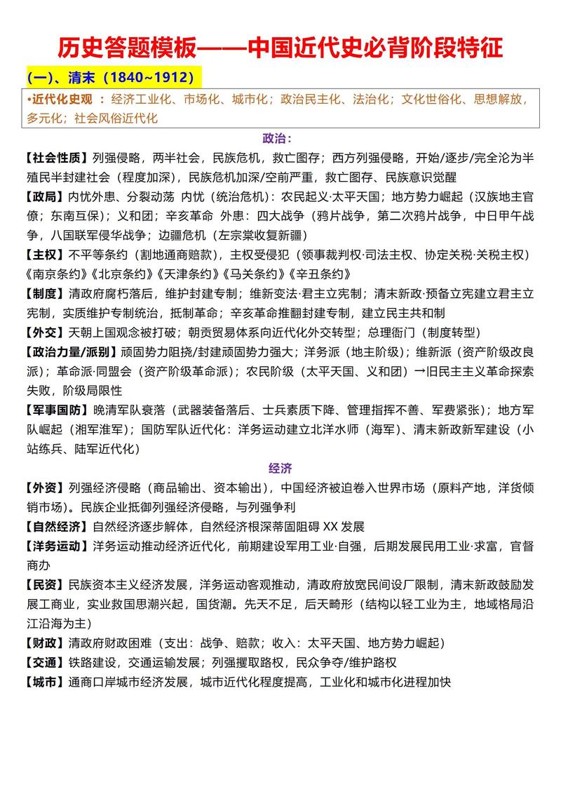
-
“论从史出,史论结合”是灵魂
(图片来源网络,侵删)- 论:你的观点、
- 史:史实、材料、证据。
- 核心要求:任何观点都必须有史实支撑,任何史实的叙述都要服务于你的观点,这是全国卷评分的核心标准,贯穿所有题型。
-
“时空观念”是基石
- 历史事件、人物、概念都不是孤立存在的,答题时,要有意识地将它们定位在特定的时间和空间中。
- 例如:提到“科举制”,要想到它创立于隋朝,完善于唐朝,在清末(1905年)被废除,提到“新文化运动”,要想到它发生在北洋军阀统治时期(1915-1921年),其核心是“民主”与“科学”。
-
“材料是上帝,课本是基石”
- 材料为王:所有非选择题的答案,都必须源于材料,高于材料,材料是第一手信息来源,你的答案要尽可能从材料中提炼、概括。
- 课本为本:材料题的“背景”、“原因”、“影响”等部分,往往需要调用课本上的主干知识,没有课本知识,你的回答会显得空洞、不专业。
-
“分值是暗示,逻辑是生命”
- 看分值写答案:通常一个问号对应1-2个采分点,8分”的题,很可能需要你从4个不同角度作答,或者给出2个层次的答案。
- 逻辑要清晰:答案要有条理,最好分点作答(①②③...),让阅卷老师一目了然,避免一大段文字写到底。
第二部分:分题型技巧篇 —— 逐个击破
选择题(“得选择题者得天下”)
选择题失分往往不是因为不会,而是因为“不细心”、“想太多”。

-
“三审”原则:
- 审题干:圈出关键词、限定词,如“根本原因”、“直接原因”、“表明”、“反映”、“最主要”等。
- 审选项:判断每个选项本身表述是否正确,错误选项通常有“以偏概全”、“因果倒置”、“偷换概念”、“绝对化”等问题。
- 审关系:分析选项与题干之间的逻辑关系,哪个选项最能直接、全面地回答题干的问题。
-
“排除法”是利器:
- 排“错”:先排除本身表述错误的选项。
- 排“异”:如果题干要求答“根本原因”,而选项中有好几个都是原因,直接原因”、“主要原因”等就要被排除。
- 排“无”:排除与题干无关的选项。
- 排“倒”:排除因果倒置的选项。
-
“时空定位”和“史实回忆”要快准狠:
看到题干中的时间、人物、事件,立刻在脑海中定位其时代背景和核心特征,这能帮你快速缩小范围。
(图片来源网络,侵删) -
“绝对化”选项要警惕:
带有“所有”、“一切”、“彻底”、“完全”、“唯一”等词语的选项,错误概率很高,历史是复杂的,很少有“绝对”的事情。
材料分析题(“拉分关键,战场核心”)
这是最能体现“论从史出”的题型。
-
第一步:读材料“三遍法”
- 第一遍(粗读):快速浏览,了解材料主题和大致内容,可以看材料出处(如《汉书》、某学者言论等),这能给你提供时代背景的线索。
- 第二遍(精读):带着问题(即题目设问)去读,用笔划出与问题相关的关键词、句,注意材料中的时间、地点、人物、事件、观点。
- 第三遍(联系):将材料信息与课本知识联系起来,思考材料反映的历史阶段特征或重大事件。
-
第二步:答问题“公式化”
-
根据设问类型,套用不同答题公式:
-
概括/说明/指出类(“是什么”)
- 公式:“材料+概括”
- 技巧:答案直接从材料中来,找到相关句子,用自己的话进行转述、提炼、归纳,切忌大段抄原文!
- 示例:根据材料一,概括宋代商业发展的特点。
- 答:①打破坊市界限,商业活动不受时空限制;②商业活动不再受官吏直接监督;③草市(或镇)日益繁荣;④出现世界上最早的纸币(交子)。(从材料中提炼出四点即可)
-
原因/背景类(“为什么”)
- 公式:“材料 + 课本”
- 技巧:“内因(根本原因)为主,外因(直接原因/导火索)为辅”,既要结合材料找信息,更要调用课本上的宏观背景知识。
- 答:
- 根本原因:通常从经济基础、社会矛盾、阶级关系等深层次分析,多来自课本。
- 直接原因:通常从材料中找,是事件发生的契机或导火索。
- 模板:①根本原因是……(课本知识);②直接原因是……(材料信息)。
-
影响/意义/评价类(“怎么样”)
- 公式:“积极 + 消极/局限 + 本质/长远影响”
- 技巧:“一分为二,分点作答”,评价任何历史事物都要全面。
- 答:
- 积极/进步影响:对当时的经济、政治、文化、社会等方面有何促进作用。
- 消极/局限性:当时的历史条件下有何不足或负面影响。
- 本质/深远影响:对后世、对世界格局、对历史发展趋势产生了怎样的长远影响。
- 注意:如果题目问的是“积极作用”,则不必答消极方面。
-
比较异同点类(“对比”)
- 公式:“先找异,再找同,最后析因”
- 技巧:“比大不比小,比深不比浅”,比较宏观特征、发展趋势、根本性质等,而不是比较琐碎细节。
- 答:
- 相同点:①A方面…… ②B方面……
- 不同点:①A方面…… ②B方面……
- 分析原因(如果要求):上述不同点出现的原因是……
-
开放性/小论文题(“观点论述题”)
- 这是最高阶题型,也是最容易拉开差距的题。
- 公式:“亮观点 → 论述(史论结合) →
- 技巧:
- 亮观点(1-2分):明确表态,亮出你的核心观点,观点要明确、简洁、有力,可以从材料中提炼,也可以结合课本提出自己的看法。
- 论述(6-8分):这是得分关键,必须至少用2-3个不同角度的史实来支撑你的观点。
- 史:从中国史 + 世界史,或古代史 + 近现代史中选取史实,史实要典型、准确。
- 论:对每个史实进行简要分析,说明它如何证明你的观点,做到“一个史实 + 一句分析”。
- 结构:可以采用“总-分-总”或“分点论述”的结构。
- 1-2分):重申观点,或进行适当升华,可以谈谈该观点对今天的启示。
- 示例:评材料中的“冲击-回应”模式。
- 答:
- 观点:我认为“冲击-回应”模式在一定程度上解释了近代中国历史的演变,但具有片面性,它忽视了近代中国社会内部变革的主动性。
- 论述:①从“冲击”看,西方工业文明的入侵(鸦片战争、第二次鸦片战争等)确实给中国带来了巨大冲击,自然经济开始解体。②从“回应”看,面对冲击,中国进行了被动回应,如洋务运动“师夷长技以制夷”,戊戌变法、辛亥革命试图变革制度。③这种模式忽视了中国的主动性,明清时期中国已出现资本主义萌芽,内部有“经世致用”思想等变革因素,正是内外因结合,才推动了中国近代化。
- 我们应辩证看待“冲击-回应”模式,它为我们理解近代中国提供了一个视角,但不能忽略中国历史发展的内生动力。
-
第三部分:规范书写与时间管理
-
书写工整,卷面整洁
- 字不要求漂亮,但一定要清晰、工整,避免潦草、涂改。
- 答案分点作答,使用①②③或ABCD,让逻辑一目了然。
-
术语准确,语言专业
使用历史学科的专业术语,如“自然经济解体”、“半殖民地半封建”、“君主立宪”、“冷战格局”等,避免口语化表达。
-
合理分配时间
- 选择题建议用时35-40分钟。
- 材料分析题平均每道题15-20分钟。
- 最后5-10分钟用于检查,特别是选择题和填空题的填涂。
一个万能答题口诀
先审题,后作答,材料为本别离它。 时空定位要清晰,史论结合是王法。 选择题,用排除,题干选项看分明。 材料题,分类型,概括原因影响评。 小论文,亮观点,中外史实来撑腰。 书写清,术语准,卷面整洁得高分。
技巧是骨架,知识是血肉,再好的技巧也需要扎实的知识储备作为基础,祝你高考顺利,金榜题名!
