高考语文阅读理解是考试中的重要组成部分,其分值占比高、综合性强,对考生的文本分析能力、逻辑思维能力和语言表达能力均有较高要求,掌握科学的答题技巧能有效提升得分率,以下从命题特点、题型分类、答题步骤及方法策略等方面展开详细说明,并结合实例解析,帮助考生构建系统化的答题思路。
高考语文阅读理解命题特点与考查方向
高考语文阅读文本多选取具有思想性、文学性和时代性的作品,涵盖论述类文本、文学类文本(散文、小说)和实用类文本(传记、新闻、科普文等),命题注重考查学生对信息的筛选与整合、内容的分析与概括、语言的理解与鉴赏、结构的把握与评价等能力,具体而言,题目设置通常包括“理解文中重要概念的含义”“筛选并整合文中的信息”“分析文章结构,把握文章思路”“归纳内容要点,概括中心意思”“分析概括作者在文中的观点态度”等,不同题型对应不同的思维方法和答题策略。

阅读理解答题通用步骤
- 整体感知,把握主旨:快速阅读文本,关注标题、开头、结尾及段落中心句,初步理解文本内容、文体特征和作者情感态度,散文需抓住“形散神不散”的特点,明确线索和主旨;论述类文本需梳理论点、论据和论证过程。
- 审清题干,明确要求:圈画题干中的关键词(如“原因”“特点”“作用”“含义”“赏析”等),明确题目考查的角度、范围和答题形式(如“简要概括”“分点说明”“结合文本分析”等)。
- 定位原文,精准筛选:根据题干指向,回到文本中找到对应区域,圈画关键信息,注意关联词(如“““等)和标点符号(如分号、破折号等)对内容的提示作用。
- 整合信息,规范作答:筛选出的信息可能零散分散,需进行提炼、概括和重组,确保答案紧扣题干、要点全面、语言简洁,主观题需分点作答,使用“其次、或“①②③”等逻辑词,体现条理性。
常见题型及答题技巧
(一)理解重要词语含义题
答题技巧:
- 本义入手:先解释词语的基本含义,再结合语境分析其临时意义或深层含义。
- 联系上下文:关注词语所在句子的前后内容,判断其是否使用了比喻、象征、反语等修辞手法。
- 分析情感色彩:体会词语蕴含的作者情感(如褒义、贬义、中性)。
示例:2025年全国卷Ⅰ《理水》中“学者们们的旧章句”中“旧章句”的含义。
解析:本义指“旧的规章制度和文章”,结合语境可知,此处指学者们墨守成规、脱离实际的研究方法,暗含作者的批判态度。
(二)筛选整合信息题
答题技巧:
- 范围定位:明确题目要求筛选的是“原因”“结果”“表现”“意义”等信息,避免遗漏或答非所问。
- 要点合并:若不同段落均涉及同一信息点,需整合概括;若同一段落有多层意思,需分层提取。
- 语言转换:将原文中的具体描述转化为概括性表述,避免直接照抄长句。
示例:概括某人物形象的特点。
答题模板:①性格特点(如:坚韧、乐观);②精神品质(如:爱国、奉献);③社会意义(如:反映特定群体的生存状态)。

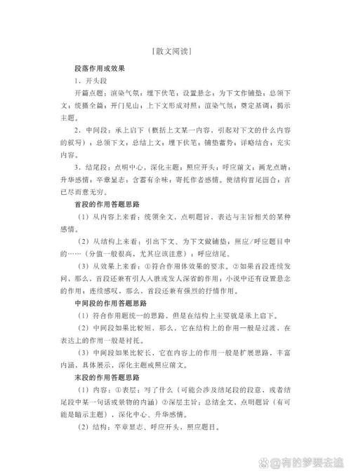
(三)分析作用题(如句段作用、标题作用)
答题技巧:
结构上:开篇点题、总领全文,承上启下、过渡自然,前后呼应、铺垫伏笔,总结全文、深化主旨,卒章显志、言有尽意无穷。 上点明中心,突出人物形象,表现情感,揭示主题,增强感染力等。
表达效果上**:修辞手法(比喻、拟人、排比等)增强生动性;表现手法(对比、衬托、象征等)突出主旨;句式特点(长短句结合、设问等)增强节奏感。
示例:分析某段在全文中的作用。
答题步骤:①本段内容概括;②结构上的作用(如:承上启下);③内容上的作用(如:深化主题,表现人物心理)。
(四)探究评价题(如观点态度、启示感悟)
答题技巧:
- 明确观点:需表明自己的立场或看法,观点需明确、积极,符合主流价值观。
- 结合文本:从原文中找依据,避免脱离空谈,可引用关键词或概括具体事例。
- 联系现实:适当结合社会现实或个人体验,拓展答题深度,但需紧扣文本主旨。
示例:谈谈对某句话的启示。
答题模板:①解释句子含义;②结合文本分析其体现的道理;③联系现实谈具体做法或感悟。

不同文体答题侧重
| 文体类型 | 考查重点 | 答题策略 |
|---|---|---|
| 论述类文本 | 论点、论据、论证方法 | 梳理逻辑链条,注意概念间关系,辨别论据对论点的支撑作用 |
| 文学类文本(散文) | 情感线索、意境、语言特色 | 抓住“形”与“神”的关系,分析景物描写与情感抒发的关联 |
| 文学类文本(小说) | 人物形象、情节结构、环境描写 | 结合人物言行、心理及社会环境分析主题,注意情节的铺垫、高潮、结局的作用 |
| 实用类文本(传记) | 人物精神、事件意义、文本价值 | 概括主要事迹,提炼人物品质,结合时代背景评价其影响 |
答题注意事项
- 书写工整,卷面整洁:主观题需分点作答,段落清晰,避免涂改。
- 语言简练,避免口语化:使用书面语,答案需“问什么答什么”,不堆砌辞藻。
- 时间分配合理:现代文阅读建议每篇文本用时15-20分钟,遇到难题先跳过,确保基础题不丢分。
- 检查复核:完成后通读答案,检查是否遗漏要点、是否偏离题意,确保逻辑连贯。
FAQs
问题1:遇到难度较大的文本,如何快速把握文章主旨?
解答:可采取“三步定位法”:①看标题和开头结尾,标题往往点明核心话题,结尾多为主旨句;②找中心句,每段首尾句常概括段落大意;③抓关键词,反复出现的词语或高频词通常是文章的核心概念,论述类文本关注“是什么”“为什么”“怎么办”等逻辑节点,散文则需通过景物、事件等线索提炼情感主旨。
问题2:如何避免主观题答案要点遗漏?
解答:可采用“分层标注法”:阅读文本时,用不同符号标记不同层次的信息(如“△”表原因、“○”表表现、“□”表意义),答题时按符号分类提取要点;注意“题干暗示”,若题干要求“结合全文”,需从多个角度(如结构、内容、情感、主题等)作答,确保覆盖所有考查维度,分点作答时尽量使用“总-分”结构,每一点先用概括性语句引领,再结合文本分析。
