经营烟草是一门需要严格遵守法律法规、结合市场规律和消费者需求的综合性商业活动,其核心在于合法合规运营的基础上,通过精细化管理和创新服务提升盈利能力,以下从合规经营、产品管理、客户服务、营销策略和风险控制五个维度,详细解析经营烟草的技巧。
合规经营是前提
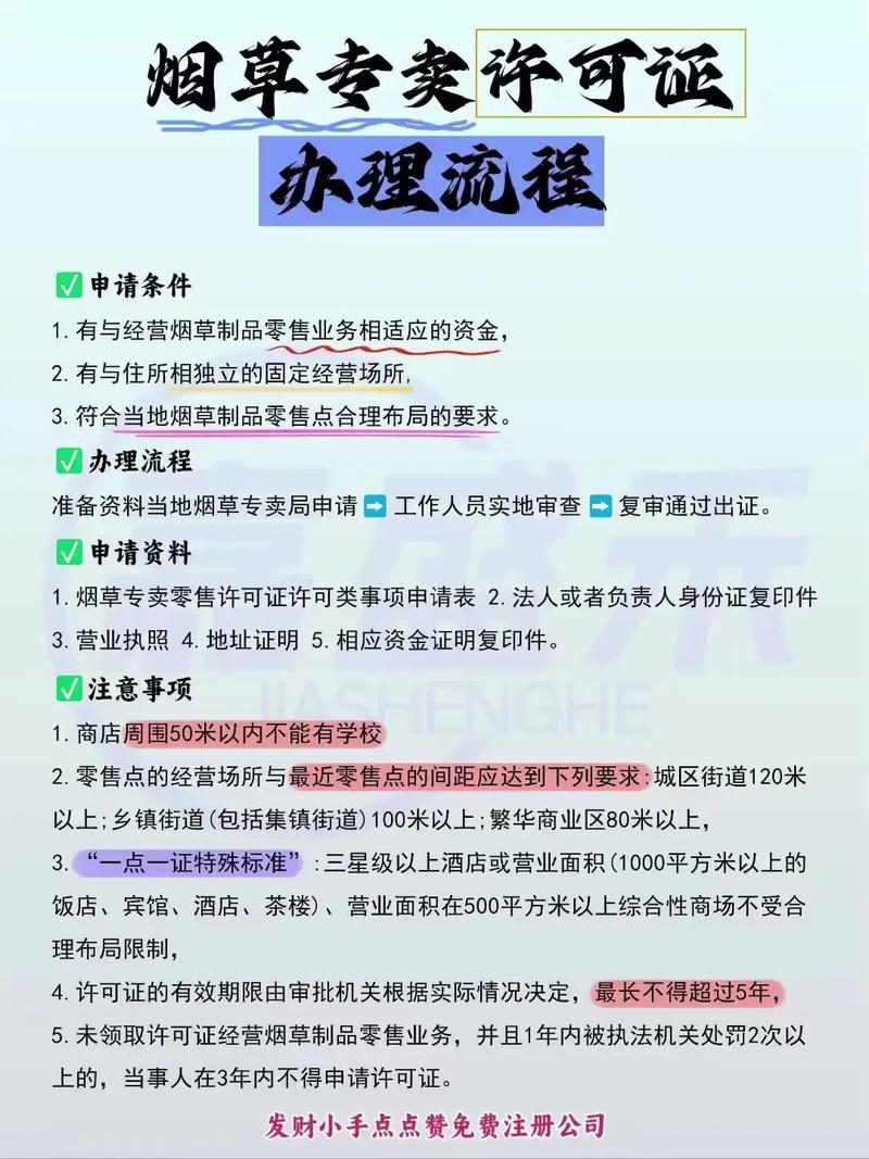
烟草属于国家专卖品,任何经营活动都必须以取得相关许可证为前提,经营者需首先向当地烟草专卖局申请烟草专卖零售许可证,并确保许可证在有效期内、地址与实际经营场所一致,进货渠道必须从当地烟草公司统一采购,严禁从非正规渠道或私人手中购进卷烟,这是规避法律风险的关键,在日常经营中,要建立严格的台账制度,详细记录卷烟的购进、销售和库存情况,确保账实相符,要遵守未成年人保护法,在显著位置设置“不向未成年人出售烟酒”的标识,并要求员工在售烟时主动核查购买者年龄,避免因违规售烟被吊销许可证或面临罚款。

产品管理是核心
卷烟产品的选择和管理直接影响店铺的客流和利润,经营者需根据周边消费群体的特点,合理规划卷烟品牌结构,社区周边店铺可增加中低档品牌的占比,满足日常消费需求;商业区或交通枢纽附近的店铺则可适当引入高端礼品烟和特色烟,吸引不同层次的消费者,库存管理方面,要遵循“先进先出”原则,避免卷烟因长期存放导致受潮、变质,定期检查库存,对临期或滞销卷烟及时与烟草公司协商调换,减少资金占用,卷烟的陈列也很重要,可按照价格、品牌或品类进行分类摆放,搭配醒目的价格标签和促销信息,提升顾客的选购体验。
客户服务是关键
优质的服务能显著提高客户忠诚度和复购率,经营者需注重员工培训,要求员工掌握基本的卷烟知识,如不同品牌的口感、焦油含量、产地等,以便为顾客提供专业建议,建立会员制度或积分体系,对常客给予折扣或赠品,增强客户粘性,可设置“消费积分兑换”活动,累计一定积分可兑换指定卷烟或周边商品,要关注顾客的个性化需求,如为老顾客预留紧俏卷烟,或提供免费代为保存卷烟的服务,让顾客感受到贴心,保持店铺环境整洁、通风良好,营造舒适的购物氛围,也能提升顾客的进店意愿。
营销策略是助力
在合法范围内,创新营销方式能为店铺带来更多客流,可通过节日促销、主题陈列等方式吸引顾客,如在春节期间推出“年货礼盒”组合,或结合“世界无烟日”开展“健康生活”主题宣传,既传递了社会责任感,又提升了店铺形象,利用社交媒体进行线上引流,例如通过微信朋友圈发布新品到货信息、促销活动预告,或建立顾客微信群,及时回复咨询、发布优惠信息,与周边商家开展异业合作,如与便利店、餐饮店联合推出“消费满额赠烟”活动,实现资源共享,合理利用烟草公司提供的宣传物料,如海报、展架等,在店铺内进行品牌展示,也能有效提升卷烟的曝光度。
风险控制是保障
经营烟草需时刻关注市场变化和政策风险,提前做好应对措施,价格风险方面,要密切关注烟草公司的调价信息,及时调整售价,避免因价格信息滞后导致亏损,库存风险方面,要根据销售数据和季节变化合理订货,避免盲目囤货导致资金周转困难,夏季可适当增加清淡型卷烟的库存,冬季则增加醇厚型卷烟的占比,法律风险方面,要定期组织员工学习烟草专卖法律法规,确保售烟流程合规,杜绝向未成年人售烟、销售假冒伪劣卷烟等违法行为,店铺的安防措施也不可忽视,安装监控设备、配备防盗设施,防止卷烟被盗造成损失。

以下为不同类型店铺的卷烟品牌规划参考表:
| 店铺类型 | 目标客群 | 主推品牌类型 | 备注说明 |
|---|---|---|---|
| 社区便利店 | 居民、老年人 | 中低档卷烟(如红塔山、白沙) | 注重性价比,保证日常供应 |
| 商业区超市 | 上班族、商务人士 | 中高端卷烟(如中华、利群) | 可搭配礼盒装,满足礼品需求 |
| 交通枢纽便利店 | 出行人群 | 各类畅销烟、特色烟 | 注重快速流转,满足即时消费 |
相关问答FAQs
问题1:如何判断哪些卷烟品牌更适合自己的店铺?
解答:判断卷烟品牌适配性需结合店铺位置、客群消费能力和周边竞争情况,首先分析周边顾客的年龄、职业和消费习惯,例如学校周边应避免主推高档烟,转而选择学生群体接受度较高的中低档品牌;通过观察初期销售数据,记录各品牌的动销速度,对滞销品牌及时调整;可咨询烟草公司客户经理,获取当地市场消费趋势分析,参考其建议优化品牌结构,保持与同行的适度交流,了解周边店铺的畅销品牌,避免同质化竞争。
问题2:发现顾客购买疑似假烟时应该如何处理?
解答:遇到疑似假烟时,首先要保持冷静,避免与顾客发生争执,可礼貌地向顾客说明店铺卷烟均从烟草公司正规渠道采购,并提供进货凭证或烟草公司的防伪查询方式供顾客核实,若顾客仍不放心,应主动提出协助联系烟草公司进行鉴定,配合相关部门处理,要立即检查同批次卷烟的防伪标识,确保其他商品无问题,事后需向烟草专卖局报告情况,并加强验货流程,在收货时仔细核对卷烟的包装、喷码和防伪标记,杜绝假烟流入店铺,定期参加烟草公司组织的防伪知识培训,提升员工的鉴别能力。
