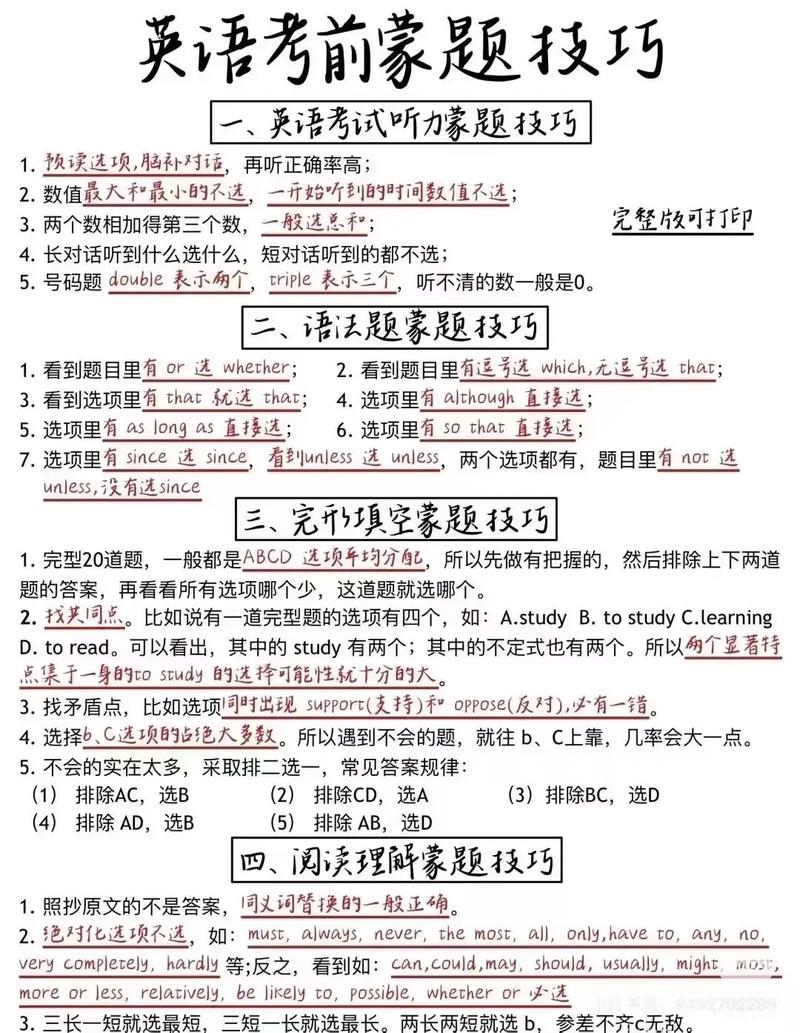
英语选择题是各类英语考试中的重要组成部分,其覆盖范围广、题量大,对考生的语言基础和应试能力都有较高要求,要想在英语选择题中取得高分,不仅需要扎实的词汇、语法和阅读功底,还需要掌握一些实用的应试技巧,这些技巧能够帮助考生在有限的时间内快速准确地找到答案,提高答题效率和正确率,以下将从多个维度详细解析英语选择题的实用技巧。
审题是答题的第一步,也是至关重要的一步,很多考生在考试时容易因为时间紧张而匆忙阅读题目,导致对题意理解偏差,从而选错答案,在审题时,首先要明确题目考查的类型,是词汇题、语法题、阅读理解题还是情景交际题,对于词汇和语法题,要仔细分析题干的句子结构,找出关键词和考点,在词汇辨析题中,要关注选项中单词的细微差别,包括词义、词性、搭配和语境等,对于阅读理解题,要带着问题去阅读文章,划出与题目相关的信息,避免无关信息的干扰,还要注意题目中的否定词、转折词、条件状语等,这些词语往往会影响题意的理解,题目中如果出现“not”“except”“but”等词,意味着需要选择与常规理解相反或不符的选项,此时要特别小心,避免因疏忽而选错。

排除法是解答英语选择题非常有效的方法之一,尤其适用于答案指向不明确或需要综合分析的题目,排除法的核心是通过分析选项,逐一排除明显错误或不符合题意的选项,从而缩小范围,提高正确率,在使用排除法时,首先要排除那些与题干语法结构不符的选项,例如主谓不一致、时态错误、词性误用等,排除那些与题干意思明显相悖的选项,尤其是阅读理解题中那些与原文信息直接矛盾的选项,对于词汇辨析题,可以通过分析选项的搭配习惯和语境来排除不合适的词,如果题干中需要一个表示“影响”的动词,而选项中有“affect”“influence”“effect”“impact”,effect”通常作名词,表示“影响”,因此可以首先排除,还可以通过排除过于绝对或过于片面的选项,例如选项中出现“always”“never”“all”“none”等词语时,要谨慎考虑,因为这些表述往往过于绝对,在语言运用中容易出现错误。
语境分析是解答英语选择题的关键,尤其是词汇题和情景交际题,很多单词或短语在不同的语境中会有不同的含义,脱离语境去理解词语很容易出错,在答题时要结合题干和上下文的具体语境,判断词语或句子的准确含义,在阅读理解题中,某个单词的含义可能需要根据其所在句子的意思以及前后文的逻辑关系来确定,对于情景交际题,要考虑对话发生的场景、说话人的身份以及双方的关系,选择符合语境的表达方式,在正式场合中,应该使用礼貌和正式的语言,而在非正式场合中,则可以使用更加口语化和随意的表达,还要注意句子之间的逻辑关系,如因果关系、转折关系、并列关系等,这些关系能够帮助考生更好地理解语境,从而选出正确的选项。
语法分析是解答英语选择题的基础,对于语法题尤为重要,在解答语法题时,要运用所学的语法知识,对题干的句子结构进行准确分析,找出句子的主干成分(主语、谓语、宾语)和修饰成分(定语、状语、补语),然后判断句子的时态、语态、语气、主谓一致、非谓语动词等是否正确,在考查时态的题目中,要根据时间状语或上下文的逻辑关系判断正确的时态;在考查非谓语动词的题目中,要分析非谓语动词与其逻辑主语之间的关系,确定使用主动还是被动形式,以及使用不定式、动名词还是分词形式,对于复杂的句子结构,可以通过拆分句子的方法,将长句拆分为短句,逐一分析每个部分的结构和语法规则,从而找出正确答案,还要注意一些常见的语法陷阱,如倒装句、强调句、虚拟语气等,这些语法点往往是考试的重点和难点。
固定搭配和惯用表达在英语选择题中也经常出现,掌握这些搭配和表达能够帮助考生快速准确地选出答案,固定搭配是指词语之间固定的组合方式,如动词短语的搭配(look after, give up, depend on)、介词短语的搭配(in front of, because of, instead of)等,惯用表达是指在英语中长期使用、具有特定含义的表达方式,如“as far as I know”“on the other hand”“in a word”等,对于这些搭配和表达,考生需要在平时的学习中不断积累,并通过大量的练习加以巩固,在答题时,如果遇到考查固定搭配的题目,可以直接根据平时的积累选出正确答案,而不需要进行复杂的分析,如果对某个搭配不确定,可以通过排除法,结合语境和语法规则进行判断。

对于阅读理解选择题,除了上述技巧外,还需要掌握一些特定的答题策略,要快速浏览文章,了解文章的大意和结构,抓住文章的主题句和关键词,主题句通常位于段落的开头或结尾,能够概括段落的主要内容;关键词则是能够体现文章核心概念的词语,要带着问题去阅读文章,划出与题目相关的信息,然后仔细分析这些信息,找出正确答案,在阅读过程中,要注意文章的逻辑关系,如转折、因果、举例等,这些关系往往能够帮助考生理解文章的深层含义,还要注意作者的观点和态度,作者的观点通常通过一些表达情感的词语或句式来体现,如“unfortunately”“surprisingly”“in my opinion”等,对于推理判断题,要基于文章所给的信息进行合理推断,不能主观臆断,也不能选择文章中没有直接提及的信息。
时间管理是考试中的重要环节,对于英语选择题这样题量大的部分尤为重要,在考试时,要合理分配时间,避免在某个题目上花费过多时间,导致后面的题目没有时间完成,可以按照题目的难易程度和分值大小来分配时间,简单的题目快速解答,复杂的题目可以先标记下来,等做完其他题目后再回头思考,如果遇到实在无法确定的题目,不要纠结,可以先猜测一个答案,并做好标记,等有时间再检查,还要注意答题的节奏,保持稳定的答题速度,避免因紧张或急躁而影响发挥。
检查是答题的最后一步,也是提高正确率的重要手段,在完成所有题目后,如果有时间,要进行检查,检查时,重点检查那些不确定的题目和容易出错的题目,如语法题、词汇辨析题等,检查时,可以重新阅读题干和选项,结合之前的分析,判断所选答案是否正确,还要注意答题卡填涂是否正确,避免因填涂错误而失分,在检查过程中,如果没有十足的把握,不要轻易修改原来的答案,因为第一印象往往是正确的,除非发现了明显的错误。
以下是针对英语选择题技巧的常见问题解答:

问题1:在遇到不认识的单词时,应该如何应对?
解答:遇到不认识的单词时,首先不要慌张,可以通过上下文语境猜测词义,分析单词所在句子的意思,看看前后文是否有解释、举例或同义词、反义词等信息,还可以根据单词的前缀、后缀或词根来判断词义,un-”通常表示否定,“-able”表示“能够的”,如果是在阅读理解题中,即使不认识某个单词,也不一定影响对整篇文章的理解,可以先跳过,继续阅读下文,有时后面的内容会对前面的单词有解释,如果题目直接考查该单词的含义,可以通过排除法,结合语境和选项的含义进行猜测。
问题2:如何提高英语选择题的正确率?
解答:提高英语选择题的正确率需要从多个方面入手,要夯实语言基础,扩大词汇量,掌握基本的语法规则和固定搭配,这是提高答题正确率的根本,要进行大量的练习,通过做题熟悉各种题型的解题技巧,总结常见的考点和易错点,在练习过程中,要注重分析错题,找出错误原因,是词汇量不足、语法掌握不牢固,还是审题不清、技巧运用不当,然后针对性地进行改进,还要培养良好的答题习惯,如认真审题、合理分配时间、仔细检查等,要保持良好的心态,考试时沉着冷静,避免因紧张而影响发挥。
