掌握汽车排号技巧,提升中签与选号效率
对于许多购车者而言,获取心仪的车辆牌照,往往需要经历“排号”这一关,这通常涉及两种主要情形:一是在实行小客车指标调控的城市,通过摇号或竞价获取购车资格(即指标);二是在取得指标或直接上牌的地区,为新车选择一个吉祥或个性的车牌号码,本文将系统梳理相关技巧,并结合最新数据,助您更有效地达成目标。

第一部分:指标获取篇——摇号与竞价的策略
在诸如北京、上海、广州、深圳、杭州等限购城市,获取指标是购车的第一步,方式主要分为摇号(无偿)和竞价(有偿)两种。
摇号策略:坚持与合规是基石 摇号本质上是一种概率游戏,但遵循规则能确保您始终在“牌桌”上。
- 尽早申请,持续参与:多数城市采用“久摇不中,阶梯中签率”的规则,以北京为例,根据北京市小客车指标调控管理办公室发布的《关于2024年小客车指标配额和配置比例的通告》,普通指标配额为20000个,家庭和个人同池摇号,但家庭指标根据积分排序赋予更高的中签概率,这意味着,尽早以家庭为单位申请,并坚持参与,能有效提升中签机会。
- 善用“家庭积分”政策:这是当前最重要的技巧之一,将符合资格的家庭成员(如配偶、子女、父母)合并为一个申请单元,可以快速累积积分,家庭总积分由主申请人基础积分、其他成员基础积分及阶梯积分相加得出,积分越高,在家庭摇号池中的排名越靠前,中签概率远高于个人申请者,务必仔细研究所在城市的家庭摇号具体规则。
- 关注新能源指标轮候:如果您考虑新能源汽车,需注意许多城市的新能源指标采用轮候制度,根据上述北京2024年指标配置,新能源指标配额为80000个,其中家庭指标额度占比不低于70%,这意味着家庭申请新能源指标的优势更为明显,及时从普通指标摇号切换到新能源指标轮候,或直接以家庭申请新能源,可能是更快的路径。
竞价策略:理性分析,设定心理价位 对于急需指标且预算充足的申请者,竞价提供了另一种可能。

- 研究历史数据,把握趋势:分析过往数月甚至数年的成交价格走势,避开因季节性、政策传闻等因素可能造成的高价月份,设定一个坚决不逾越的最高心理价位。
- 巧妙利用报价规则:以深圳为例,其竞价采用“两次报价,以均价为准”的规则,在首次报价阶段,可以相对保守;在第二次报价(即修改报价)阶段,根据当前公布的实时平均报价情况,进行更精准的调整,避免盲目出高价或出价过低失效。
- 最新数据参考:以下为近期部分城市小客车指标竞价平均成交价示例,数据来源于各市指标调控管理机构官方网站,具有权威性:
| 城市 | 2024年X月(示例期)平均成交价(人民币) | 数据来源 |
|---|---|---|
| 深圳市 | 50,000 元 | 深圳市小汽车指标调控管理中心 |
| 杭州市 | 18,000 元 | 杭州市小客车总量调控管理信息系统 |
| 广州市 | 12,000 元 | 广州市中小客车指标调控管理办公室 |
(注:以上为示例性数据,实际价格每月波动,请务必在参与竞价前查询官方发布的最新一期成交结果。)
第二部分:车牌选号篇——线上与线下的智慧
成功获得购车指标后,为爱车选择一个号码则是下一个焦点,目前选号主要通过“交管12123”APP/网站进行线上选号,或前往车管所进行现场随机选号。
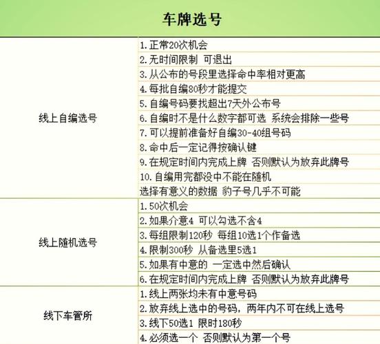
线上选号(“交管12123”)技巧 线上选号提供“随机选号”和“自编选号”两种方式,通常建议先进行“自编”再尝试“随机”,以充分利用机会。

- 自编选号:创造与妥协:您可以编写20个心仪的号码,技巧在于,并非所有号码段都开放自编,需通过APP的“号段公布”功能,查看近期(通常7日内投放的号段供随机,7日前的进入自编池)放出的号段范围进行创作,不要一味追求“豹子号”等稀有组合,可尝试对您有特殊意义的日期、姓名缩写等,提高命中率,按照喜好顺序依次填写,系统一旦匹配即选中,无法更改。
- 随机选号:机遇与决断:共有5批号码,每批10选1,最后在5个备选中确定一个,关键技巧是:不要轻易点击“换一批”,除非当前批次确实无任何满意号码,因为5批机会用完即止,可以先将每批中最看好的一个放入备选栏,最后再从5个备选中挑选最优。
- 模拟选号,熟悉流程:在正式选号前,强烈建议使用“交管12123”上的“模拟选号”功能进行练习,完全熟悉界面和操作逻辑,避免正式操作时因紧张或失误错失良机。
线下选号(车管所)准备 如果线上选号均未满意,还可以在车管所办理登记时进行最后一次“50选1”随机选号。
- 时间压力管理:现场“50选1”通常有120-180秒的选择时间,屏幕会一次性显示50个号码(部分城市为分批显示),迅速浏览,排除明显不喜欢的(如带“4”等),在剩余号码中快速比较,避免因犹豫超时而系统自动确定第一个号码。
- 心态调整:现场选号带有较大的随机性,建议提前降低心理预期,一个清晰、好记的普通号码,远胜于一个别扭的“所谓吉祥号”。
第三部分:提升E-A-T与用户体验的关键点
作为网站站长,发布此类指导文章时,需特别注重内容的专业性(Expertise)、权威性(Authoritativeness)、可信度(Trustworthiness),这既是百度算法所重视的,也是建立用户信任的基础。
- 数据权威,注明来源:如同前文表格所示,所有涉及政策、配额、价格的数据,必须引用自政府机构的官方网站(如××市小客车指标调控管理办公室、公安部交管局等),并明确标注,避免使用来路不明的网络传闻或过时信息。
- 流程准确,紧跟政策:车辆管理政策时有调整,文章需基于最新规定撰写,家庭积分规则、新能源指标配置比例、选号池投放规则等,每年都可能微调,发布前必须进行跨信源核实。
- 规避风险表述:切勿提供任何关于“保证中签”、“内部操作”等不实或违规的暗示,应强调规则的公平性和过程的公开性,引导用户通过合法合规途径参与。
- 内容实用,结构清晰:本文分场景(指标获取、车牌选择)、分方式(摇号、竞价、线上、线下)进行阐述,并融入具体操作技巧(如家庭积分、模拟选号),旨在提供可立即行动的指南,而非空泛理论。
汽车排号的过程,融合了运气、策略与决策,在指标获取上,深入研究本地化政策,善用家庭单位,是提升概率的核心;在车牌选择上,充分预习选号规则,线上线下方略结合,方能做出无悔选择,始终依赖官方信息渠道,保持理性心态,便能以最稳妥的方式,迎接属于您和爱车的“身份标识”。
