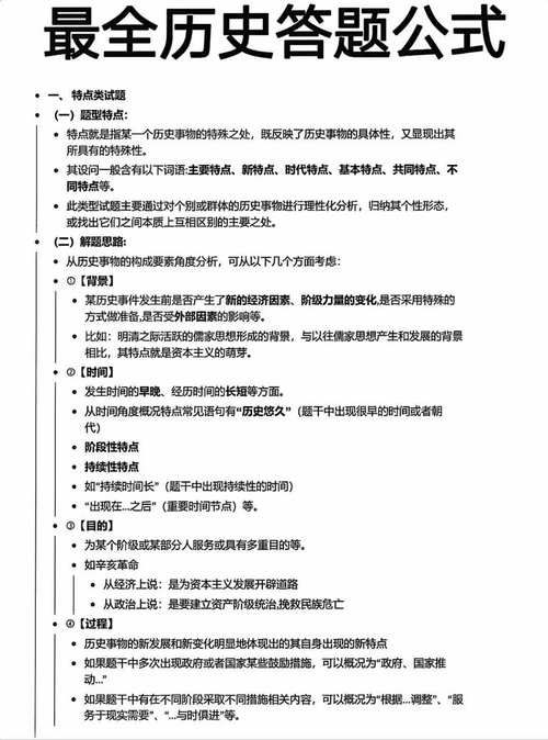
历史的解题技巧是学生在掌握基础知识后,提升应试能力的关键,它要求学生将零散的知识点系统化,将抽象的历史概念具体化,并通过逻辑分析和材料解读,准确回答各类历史问题,以下从审题、知识调用、材料分析、答题规范等方面,结合具体方法和案例,详细阐述历史解题的核心技巧。
审题是解题的起点,直接决定答题的方向,许多学生因审题不清导致答非所问,因此需掌握“三审”法,一审题型,明确题目是“是什么”“为什么”还是“怎么样”,分析鸦片战争爆发的根本原因”属于“为什么”型,需从经济基础、社会矛盾等深层因素切入,而“列举《南京条约》的主要内容”属于“是什么”型,只需直接罗列条款,二审时空范围,题目中的时间、地点是限定答案范围的关键,19世纪中期中国的社会变迁”需聚焦鸦片战争后到太平天国运动前的历史,而“古代中国的经济政策”则需涵盖先秦至明清的漫长时段,三审核心词,如“根本”“直接”“主要”“表明”“反映”等,这些词汇决定了答案的详略和角度,根本原因”需从生产力与生产关系、经济基础与上层建筑的矛盾等本质层面分析,而“直接原因”则指向事件发生的导火索,如萨拉热窝事件是第一次世界大战的直接原因。

知识调用需注重系统性和逻辑性,避免碎片化记忆,历史知识点并非孤立存在,而是通过时间线索、因果联系、并列关系等形成网络,学生需构建“时空轴”和“主题模块”相结合的知识体系,复习“中国近代史”时,可按时间轴梳理1840-1949年的重大事件,同时按“列强侵略”“反抗探索”“近代化进程”等主题模块归纳知识点,这样在回答“中国近代化的特点”时,便能从政治(制度变革)、经济(民族工业发展)、思想(西学东渐)等多个维度组织答案,需注意历史概念的辨析,如“半殖民地半封建”与“殖民地”“封建社会”的区别,“洋务运动”的“中体西用”与戊戌变法的“君主立宪”的本质差异,避免概念混淆导致答题偏差,对于复杂问题,可采用“分层法”梳理逻辑,例如分析“新文化运动的历史意义”,可从思想解放(民主科学思潮)、文化转型(白话文运动)、社会影响(推动五四运动)等层面展开,确保答案条理清晰。
材料分析题是历史考试的重点,也是难点,需掌握“读、找、联、答”四步法,读材料时,需先通读全文,把握材料的核心主题和作者立场,如古代史料需注意作者的身份(史官、官员、文人)和时代背景,现代材料需关注发表的时间和目的,找信息时,需圈画材料中的关键词、数据、时间、人物等有效信息,尤其注意材料中的转折词(如““)和对比关系(如“与……相比”),若材料对比了洋务运动时期江南制造总局与民办企业的资金来源,可提炼出“官办企业依赖国家资金,民办企业民间集资”这一关键信息,联知识时,需将材料信息与教材知识点结合,例如材料提到“1915年《青年杂志》创刊”,需联想到新文化运动的兴起及其“民主”“科学”的口号,答题时,需遵循“材料+知识”的原则,先用材料中的信息支撑观点,再用教材知识深化分析,避免脱离材料空谈理论,若材料反映“宋代市舶司的收入逐年增长”,可结合宋代“海外贸易繁荣”“经济重心南移”等知识,说明这一现象的原因和影响。
答题规范直接影响得分,需注重“四化”要求,一是要点化,将答案拆分为1、2、3等小点,使用“其次、等连接词,避免大段文字,回答“辛亥革命的历史功绩”可分“推翻清朝统治,结束君主专制制度”“传播民主共和理念,推动社会思想解放”“促进民族资本主义发展”等要点,二是术语化,使用历史学科专业术语,如“自然经济解体”“辛亥革命”“三民主义”等,避免口语化表达,三是全面化,从多个角度思考问题,如分析“改革开放的影响”需涵盖经济(GDP增长)、政治(民主法制建设)、文化(思想解放)、国际(提升国际地位)等方面,四是简洁化,紧扣题目要求,不写无关内容,例如题目要求“简要说明”,则无需展开详细论述。
对于不同题型,还需掌握针对性技巧,选择题多用“排除法”,先排除明显错误的选项(如时间不符、概念错误),再对比剩余选项的细微差异,下列哪项标志着中国近代史的开端”,选项中有“鸦片战争”“洋务运动”“辛亥革命”,需明确“鸦片战争”是中国社会性质变化的起点,故排除后两者,非选择题中的“小论文题”需遵循“论点明确、论据充分、论证合理”的结构,先提炼观点(如“近代中国的探索始终与民族独立紧密相关”),再选取2-3个史实(如太平天国运动、戊戌变法、新民主主义革命)作为论据,分析其与观点的逻辑关系。

相关问答FAQs:
Q1:历史材料分析题中,如果材料与教材知识点不一致,该如何答题?
A1:应以材料信息为主要依据,教材知识为辅助参考,若材料与教材表述存在差异,需优先尊重材料,结合材料上下文分析其特定语境下的含义,同时可简要说明教材观点,体现辩证思维,材料若强调“洋务运动的主要目的是维护清朝统治”,而教材提到“学习西方技术”,答题时可先指出材料中“维护统治”的目的,再补充教材中“技术近代化”的层面,确保答案客观全面。
Q2:如何提高历史论述题的逻辑性?
A2:可通过“总分总”结构强化逻辑,开头用一句话明确论点(如“辛亥革命是中国近代化进程中的重要里程碑”);中间部分采用“史实+分析”的模式,每个史实后说明其与论点的联系,武昌起义推翻清朝统治,结束了延续两千余年的君主专制制度,为近代化政治制度探索扫清了障碍”;结尾总结升华,重申论点并适当延伸(如“尽管辛亥革命未完成反帝反封建任务,但推动了中国的思想解放和社会变革”),注意段落间的过渡,使用“不仅如此”“更重要的是”等词语,使论述连贯流畅。
