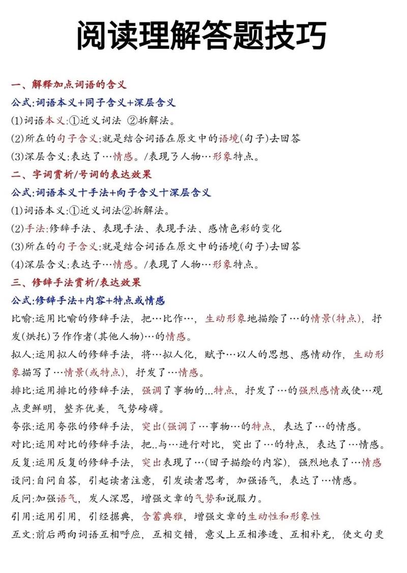
高中阅读理解答题技巧是提升语文成绩的关键环节,需要从文本解读、题型分析、答题规范等多个维度系统掌握,以下从基础方法、题型专项技巧、答题策略及注意事项四个方面展开详细说明,帮助考生高效突破阅读理解难关。
基础方法:文本解读是答题根本
阅读理解的核心是“读懂文本”,任何技巧都建立在准确理解文意的基础上,具体步骤如下:

通读全文,把握主旨
拿到文本后,先快速浏览(3-5分钟),重点关注标题、首尾段、各段首句及反复出现的词语,标题往往暗示文章主题,首尾段常点明中心论点或情感基调,段首句则有助于梳理段落逻辑,记叙文需关注“谁+做了什么+结果”,议论文需明确“论点+论据+论证”,说明文则要抓住“说明对象+特征+方法”。
标注关键信息,理清结构
通读时用笔圈画时间、地点、人物、事件、观点等要素,尤其注意转折词(如““)、因果词(如““因为”)后的内容,这些往往是考点所在,划分文章结构:记叙文按“开端-发展-高潮-结局”梳理,议论文按“引论-本论-划分,说明文按“总-分-总”或“现象-本质-影响”归纳,避免答题时遗漏要点。
细读题干,定位原文
答题前务必精读题干,圈出“关键词”(如人物、事件、观点、修辞手法等),明确题目要求(如“原因”“作用”“含义”“态度”等),然后带着问题回到原文定位相关区域,题干问“第三段中‘这句话’的含义”,需锁定第三段具体语句,结合上下文语境分析,避免脱离文本主观臆断。
题型专项技巧:针对性突破不同考点
高中阅读理解常见题型包括客观题(选择题)和主观题(简答题),不同题型需采用不同策略。

(一)客观题选择题技巧
选择题侧重对文本细节、逻辑、情感的理解,常用方法如下:
| 题型类别 | 答题要点 | 示例 |
|---|---|---|
| 细节理解题 | 定位原文,仔细比对选项与原文表述,注意偷换概念、以偏概全、无中生有等陷阱。 | 原文:“他勉强笑了笑”,选项“他开心地笑了”——属于偷换情感色彩。 |
| 概括主旨题 | 提取各段中心句,整合关键词,注意“对象+特征+情感/评价”的结构,避免遗漏核心。 | 记叙文主旨需包含“事件+人物品质/情感”,议论文需明确“中心论点+论证方向”。 |
| 含义理解题 | 结合语境分析词语/句子的表层义(本义)和深层义(象征义、比喻义、情感义等)。 | “这里的灯光温暖”中“温暖”既指温度,也指关怀的情感。 |
| 作用分析题 | (点明主旨、推动情节等)、结构(承上启下、首尾呼应等)、表达效果(修辞、情感等)多角度思考。 | 开头景物描写:交代时间背景,渲染氛围,为下文情节做铺垫。 |
| 观点态度题 | 关注作者直接评价的语句(如“我认为”“由此可见”)和间接流露的情感(如褒贬色彩词),注意区分作者观点和他人观点。 | 议文中引用名言后,需判断是作者支持还是反例,避免混淆。 |
(二)主观题简答题技巧
简答题要求语言简洁、逻辑清晰,需遵循“踩点得分”原则,具体步骤如下:
审题干,抓核心 问“什么”(如“原因”“作用”“含义”)、“答什么”(如“结合第X段”“分析人物形象”),避免答非所问,题干要求“分析划线句子的修辞手法及作用”,需分两步:先指出修辞(比喻/拟人等),再分析表达效果(生动形象地写出了……)。
定区间,抓要点
回到原文定位答题区域,圈画相关关键词句,提炼核心信息,注意“摘取关键词”和“概括整合”结合:如“概括人物形象”,需从文中找出具体事例(如“他主动帮助邻居”),再概括出“善良”的品质。
分条作答,逻辑清晰 涉及多个要点(如“分析三个原因”“作用的两方面”),需分条作答,用“………”或“①……②……③……”标明,每条先概括观点,再结合文本简要分析。“①推动情节发展:描写环境变化暗示主人公命运转折;②渲染氛围:用阴沉的天气烘托人物低落的心情。”
规范语言,避免口语化
答案需使用书面语,简洁准确,避免重复啰嗦,问“作者为什么对这件事印象深刻?”,答“因为这件事让我第一次感受到父爱的深沉”比“因为这件事太让我感动了,我永远忘不了”更规范。

答题策略与注意事项
时间分配合理
建议阅读理解用时控制在25-30分钟,其中通读文本5分钟,定位答题15分钟,检查5分钟,遇到难题暂时跳过,先易后难,避免因小题失分。
书写工整,卷面整洁
主观题答案需分条清晰,字迹工整,避免涂改,阅卷时老师易因卷面混乱遗漏要点,整洁的卷面能提升印象分。
避免常见误区
- 脱离文本:答案需从原文中找依据,切忌主观发挥(如“我觉得作者可能……”)。
- 遗漏要点:分条作答时,需全面覆盖题干要求,避免答不全。
- 过度解读:分析句子含义时,需结合语境,避免拔高主题(如把“小草”解读为“革命精神”需有明确依据)。
相关问答FAQs
Q1:遇到生词或不理解的句子怎么办?
A:遇到生词不必慌张,可通过上下文推测词义:如联系前后文的解释、比喻关系、反义词等。“他性格孤僻,不爱与人交往”,即使不懂“孤僻”,也可通过后文“不爱与人交往”推测为“内向、不合群”,对于长难句,可先提取主干(主谓宾),再分析修饰成分(定语、状语等),理解句子的核心意思。
Q2:如何提高阅读速度又不影响理解?
A:可通过“略读”和“扫读”结合提升速度:略读时关注首尾段和段首句,快速把握文章结构;扫读时带着问题关键词定位,跳读无关信息,平时需多做限时练习(如15分钟完成一篇阅读),培养快速抓取关键信息的能力,同时积累常见词汇和句式,减少阅读障碍。
