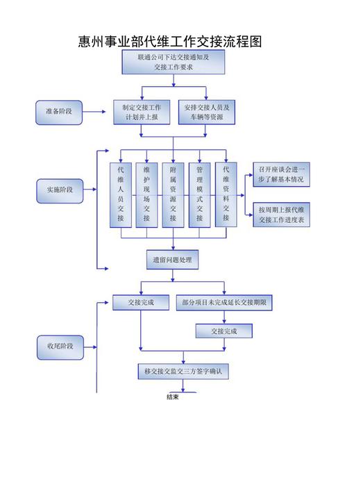
专业工作交接技巧是确保组织知识连续性、保障业务平稳过渡的关键环节,无论是岗位轮换、人员离职还是项目阶段性收尾,规范化的交接流程都能有效降低信息断层、效率损失和潜在风险,以下从交接前准备、交接中执行、交接后跟进三个维度,结合具体场景和工具,详细拆解专业工作交接的核心要点。
交接前准备:明确范围、梳理信息、建立框架
交接前的充分准备是高效交接的基础,目标是将零散、隐性工作转化为结构化、可传递的信息,避免交接过程中遗漏关键环节。

明确交接范围与责任边界
首先需与接收方、上级共同确认交接工作的具体范围,包括核心职责、待办事项、资产设备、对外联系人等,市场部专员交接时,需明确是否包含正在执行的 campaign 项目、供应商合同管理、社交媒体账号权限等,避免因责任模糊导致后续推诿,可通过《交接清单模板》预先梳理模块,确保无遗漏:
| 交接类别 | |
|---|---|
| 核心职责 | 岗位说明书、日常工作流程、KPI考核指标 |
| 待办事项 | 进行中项目(进度、负责人、截止日期)、待跟进客户(需求记录、沟通历史) |
| 文档资料 | 电子文档(云盘路径、命名规则)、纸质文件(存储位置、密级标识) |
| 系统权限 | 内部系统账号(OA、CRM)、第三方工具(如飞书、Notion)、权限申请流程 |
| 资产设备 | 办公设备(电脑、手机)、工位钥匙、公司资产编号 |
| 联系人清单 | 内部对接人(跨部门同事、直属上级)、外部合作方(客户、供应商、媒体联系人) |
梳理与标准化信息
针对日常工作中的隐性知识(如“问题快速排查技巧”“客户沟通潜台词”),需通过结构化梳理显性化,技术岗位可整理《常见问题处理手册》,标注故障现象、排查步骤、解决方案及负责人;销售岗位可梳理《客户需求-产品匹配表》,记录不同客户类型的核心诉求及历史成交策略,需对文档进行标准化命名(如“2025Q4-XX项目-进度报告-张三”)和分类存储(如按“项目-年份-类型”建立文件夹),确保接收方能快速定位信息。
与接收方前置沟通
在正式交接前,安排接收方与交接人进行1-2次沟通,明确接收方的工作背景、经验水平及疑问点,若接收方为新人,需重点讲解基础流程和工具使用;若为同岗位轮换,则可侧重项目难点和待优化环节,确认交接时间节点(如建议3-5个工作日,避免时间过短导致信息消化不足),并同步上级及相关部门,确保各方对交接进度有预期。
交接中执行:场景化演示、动态答疑、工具辅助
交接阶段的核心是“传递+验证”,通过场景化操作、实时答疑和工具辅助,确保接收方不仅“知道”,更能“做到”。

分模块演示与实操结合
按照《交接清单》逐项进行交接,避免“一次性灌输”,财务岗位交接时,需演示“费用报销全流程”:从发票收集、合规性检查(如税收分类编码匹配)、系统录入(如ERP系统操作)到财务审批跟进,每一步让接收方实际操作1-2次,并记录操作中的疑问点(如“跨部门报销时需提前确认哪些部门签字”),对于复杂项目(如产品上线前的测试环节),可带领接收方参与1-2次实际工作,观察其操作细节,及时纠正偏差。
重点标注“风险点”与“历史教训”
专业交接中,需特别传递“踩过的坑”,运营岗位在交接“用户活动策划”时,需明确标注“上次活动因未考虑服务器承载能力,导致活动当天崩溃,本次需提前与技术部确认并发量上限”;客服岗位需记录“某客户因投诉处理时效问题升级,后续需优先响应该类诉求”,这些经验能帮助接收方规避重复错误,快速适应岗位挑战。
利用工具提升交接效率
- 文档协作工具:通过飞书文档、腾讯文档等实时同步交接内容,接收方可直接在线评论提问,避免信息断层,技术团队可使用“流程图工具”(如Draw.io)绘制系统架构图,标注关键接口负责人。
- 任务管理工具:使用Trello、Asana等将待办事项转化为可跟踪的任务卡,标注“紧急程度”“负责人”“截止日期”,接收方接手后可直接更新进度。
- 会议记录工具:交接过程中的关键沟通(如项目需求对齐、客户诉求确认)需通过会议纪要确认,并发送给双方及上级,避免口头承诺遗漏。
交接后跟进:持续支持、效果评估、知识沉淀
交接完成不代表责任结束,后续的跟进与支持是确保接收方独立胜任的关键。

设立“过渡期支持机制”
建议交接后1-2周为“过渡期”,交接人需保持可联系状态(如每日预留1小时答疑时间),但避免过度干预,若接收方在处理“客户投诉”时遇到未记录的案例,交接人需及时提供历史处理案例及沟通话术;若系统操作遇到权限问题,协助对接IT部门开通临时权限,接收方需每日记录“疑问清单”,集中提问以提高效率。
定期复盘与效果评估
过渡期结束后,交接人与上级需共同对接收方进行效果评估,可通过“工作成果检验”和“接收方反馈”双维度判断:
- 工作成果检验:检查待办事项完成质量(如项目进度是否符合预期、客户满意度是否达标)、系统操作熟练度(如独立完成某项流程的时间是否达标)。
- 接收方反馈:了解交接过程中信息是否完整、工具是否易用、是否有遗漏的隐性知识,接收方可能反馈“客户沟通中未记录某合作方的决策习惯,导致首次沟通未达成共识”,此类反馈需记录并补充到交接文档中。
沉淀交接知识库
将本次交接中的标准化文档、经验教训、优化建议沉淀到组织知识库(如企业Wiki、共享文件夹),形成可复用的交接模板,市场部可基于本次交接更新《市场专员交接手册》,新增“新媒体账号密码管理规范”“供应商评估表”等内容;人力资源部可定期收集各部门交接案例,优化《员工离职交接流程指引》,减少未来交接中的重复沟通成本。
相关问答FAQs
Q1:交接过程中,若接收方因经验不足难以快速上手,如何调整交接策略?
A:针对接收方经验不足的情况,可采取“分层递进式交接”:首先交接核心职责和基础流程(如“每日工作优先级排序”“常用工具操作”),确保其能处理日常工作;其次逐步过渡到复杂项目(如“跨部门项目推进”“客户需求深度挖掘”),每完成一个模块安排1次实操演练;最后提供“案例库”(如历史项目成功/失败案例),引导其通过模拟场景练习解决问题,可安排同岗位资深同事作为“辅助导师”,在过渡期提供额外支持,降低交接人压力。
Q2:如何避免交接过程中出现“信息选择性隐瞒”(如交接人故意隐藏项目风险)?
A:需从制度层面明确交接责任,如在《劳动合同》或《岗位责任书》中约定“因交接信息不完整导致工作失误的,需承担相应责任”;通过“交叉验证”机制降低风险,例如要求交接人提供的“客户需求清单”需与客户本人确认,“项目进度表”需与项目组其他成员核对;上级需在交接后对接收方进行独立访谈,了解是否存在未披露的潜在问题(如“是否有未记录的待办事项”“项目是否存在未暴露的风险”),确保信息全面性。
