高一英语语法填空是高考英语中的重要题型,旨在考查学生对英语语法知识的综合运用能力,包括词汇、句法结构、时态语态、非谓语动词、连接词等多个方面,掌握有效的解题技巧,能够帮助学生快速准确地完成题目,提高得分率,以下将从解题步骤、核心考点及应对策略、常见误区等方面详细解析高一英语语法填空的技巧。
解题步骤:三步走策略
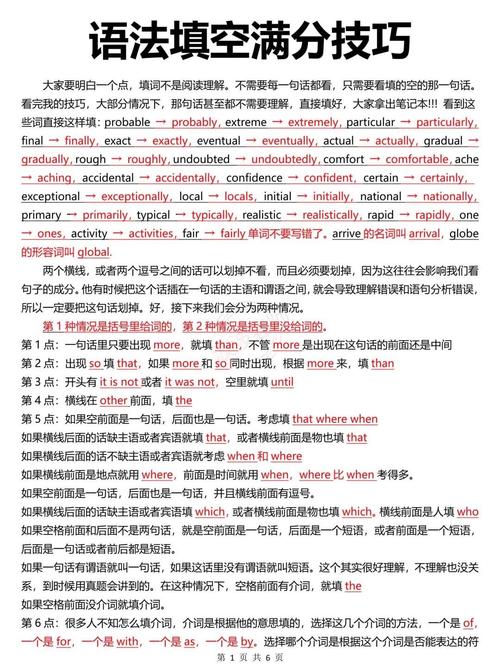
语法填空题通常有“提示词”和“纯空格”两种类型,解题时需遵循“通读全文—分析空格—验证答案”的三步走策略,确保逻辑连贯和语法准确。

第一步:通读全文,把握语境后,首先快速通读全文,理解文章大意、时态基调(如一般现在时、过去时)以及作者的情感态度,这一步能为后续分析空格提供上下文依据,避免孤立看待单个句子,若文章描述的是过去发生的事件,空格处可能需要使用过去时态或过去分词;若文章为议论文,空格处可能需要逻辑连接词(如however, therefore)来体现转折或因果关系。
第二步:分析空格,判断考点
通读全文后,逐句分析每个空格,判断其考查的语法类型,可根据空格位置和前后单词特征初步判断:
- 纯空格题(无提示词):通常考查语法结构,如连接词(从句引导词、并列连词)、介词、冠词、代词、副词等,空格位于两个句子之间,且前后句子存在逻辑关系,则可能需要填写连接词(如and, but, because);空格前为名词,后为名词或动名词,则可能需要填写介词(如of, for, with)。
- 提示词题(有提示词):通常考查词汇的语法变化,如时态、语态、非谓语动词、词性转换(名词、形容词、副词之间的转换)、名词单复数等,提示词为动词,需判断是否需要变为过去式、过去分词、现在分词或非谓语动词形式;提示词为名词,需判断是否需要变为复数或所有格形式。
第三步:结合语境,填写答案
根据空格的语法考点和上下文语境,填写最合适的单词,填写后需检查单词形式是否正确(如单复数、时态变化),以及是否符合句子逻辑,若空格处需要填写形容词修饰名词,需判断提示词是否需要转换为形容词形式(如success→successful);若空格处需要填写非谓语动词,需判断逻辑主语与动词之间的主动(用现在分词)或被动(用过去分词)关系。
核心考点及应对策略
语法填空的考点覆盖面广,以下结合具体考点和例题,详细解析解题技巧。
时态和语态
时态和语态是语法填空的常考点,需根据时间状语、上下文语境或动作发生的时间顺序判断。

- 时间状语提示:由“yesterday, last week, in 2025”等可知用过去时;由“now, at present, currently”等可知用现在时;由“since, for, already”等可知用现在完成时。
- 被动语态判断:若动作的执行者不明确或强调动作的承受者,需使用被动语态(be + 过去分词)。“The book__ (write) by a famous author last year.” 答案为“was written”,时间状语“last year”提示过去时,且“book”与“write”为被动关系。
非谓语动词
非谓语动词包括不定式、现在分词和过去分词,是语法填空的难点和重点,判断时需明确逻辑主语与非谓语动词的关系:
- 主动关系:用现在分词(doing)。“__ (hear) the news, he jumped with joy.” 逻辑主语“he”与“hear”为主动关系,故用“Hearing”。
- 被动关系:用过去分词(done)。“__ (expose) to the sun for too long, your skin will get hurt.” 逻辑主语“your skin”与“expose”为被动关系,故用“Exposed”。
- 目的或将来:用不定式(to do)。“He studies hard __ (pass) the exam.” 目的是“通过考试”,故用“to pass”。
连词和引导词
连接词和引导词主要考查复合句的构成,包括名词性从句(主语从句、宾语从句、表语从句)、定语从句和状语从句。
- 名词性从句:缺少主语或宾语时用“what, that, whether”;缺少“原因、时间、方式”等状语时用“why, when, how”。“__ he said at the meeting surprised everyone.” 缺少主语,故用“What”。
- 定语从句:先行词为人时用“who/that”;为物时用“which/that”;在从句中作状语时用“where/when/why”。“This is the house __ I lived ten years ago.” 先行词“house”在从句中作地点状语,故用“where”。
- 状语从句:根据逻辑关系选择连接词,如转折(but)、因果(because)、条件(if)等。“He didn’t go to school __ he was ill.” 原因是“生病”,故用“because”。
词性转换
词性转换主要考查根据语境将单词转换为其他词性的能力,常见类型包括:
- 名词→形容词:如“success→successful”, “difficulty→difficult”。
- 形容词→副词:如“quick→quickly”, “careful→carefully”。
- 动词→名词:如“decide→decision”, “fail→failure”。 “The girl is very __ (care) when she does her homework.” 修饰动词“does”需用副词,故将“care”转换为“carefully”。
冠词、介词和代词
- 冠词:泛指用“a/an”,特指用“the”;固定搭配中需使用特定冠词,如“in the morning”, “play the piano”。
- 介词:根据固定搭配或语境选择,如“be interested in”, “depend on”。
- 代词:需判断指代对象和单复数,如“it, they, them, this, that”等。“I have two pens. One is red, and __ is blue.” 指代另一个“pen”,故用“the other”。
常见误区及注意事项
- 忽略语境逻辑:部分学生仅关注语法结构,忽略上下文逻辑,导致答案与语境不符,文章整体为过去时,空格处却使用现在时,解题时需始终结合语境。
- 混淆非谓语动词用法:非谓语动词的主动、被动关系及形式易混淆,需通过分析逻辑主语与动词的关系准确判断。
- 固定搭配记忆不清:冠词、介词的固定搭配较多,需平时积累,如“be used to do (被用来做某事)”和“be used to doing (习惯做某事)”的区别。
相关问答FAQs
Q1:语法填空题中,如何区分“that”和“which”引导的定语从句?
A1:在定语从句中,“that”和“which”均可指代物,但“that”的适用范围更广,可用于限制性定语从句和非限制性定语从句,而“which”通常用于非限制性定语从句(需用逗号隔开),当介词前置时,只能用“which”(如“the book on which I depend”),若先行词被最高级或序数词修饰,通常用“that”(如“the best movie that I have ever seen”)。

Q2:遇到提示词为“动词”的空格,如何判断是否需要使用非谓语动词形式?
A2:判断是否使用非谓语动词需看空格处是否已有谓语动词,若句子已有谓语动词(且主句主语与空格处动词的逻辑主语不一致),则空格处需用非谓语动词;若句子缺少谓语动词,则需根据时态和语态选择谓语动词形式。“He sat there, __ (read) a book.” 句子已有谓语动词“sat”,且逻辑主语“he”与“read”为主动关系,故用现在分词“reading”,而“He __ (read) a book every evening.” 句子缺少谓语动词,时间状语“every evening”提示一般现在时,故用“reads”。
