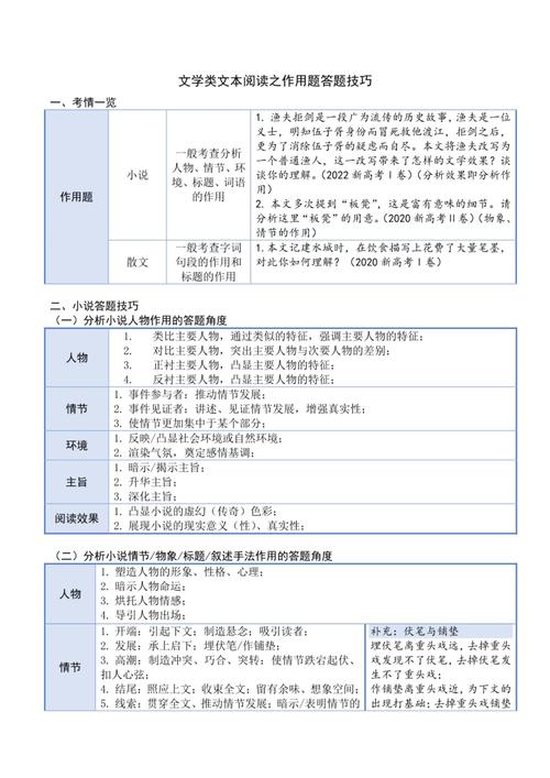
作用题是现代文阅读中一种非常常见且重要的题型,掌握其答题技巧,不仅能帮你拿分,更能加深你对文章主旨和结构的理解。
下面我将为你提供一套全面、系统、易于操作的标题作用题答题技巧,分为“万能公式”、“核心角度”、“实战步骤”和“答题模板”四个部分。

万能公式(答题框架)
记住这个万能公式,你的答案就有了基本骨架: 作用 = 内容主旨 + 结构线索 + 艺术效果 + 读者体验**
这个公式涵盖了标题在文章中的所有核心功能,在具体答题时,你需要根据文章内容和标题特点,从这四个角度中挑选出最贴合的几点进行阐述。
核心角度详解(如何填充框架)
内容主旨层面(“写了什么”)
最基本、最重要的作用,它直接点明了文章的核心内容或主旨思想。
-
概括文章主要内容直接点明了文章所叙述的核心事件、主要人物或说明的对象。
(图片来源网络,侵删)- 例如:《背影》——直接点明文章的核心意象和线索,围绕父亲的“背影”展开叙事。
- 例如:《中国石拱桥》——直接点明文章的说明对象。
-
揭示/暗示文章主旨含蓄地表达了作者的观点、情感、态度或文章的中心思想。
- 例如:《秋天的怀念》——“秋天”点明时间,“怀念”则直接抒发了对逝去母亲的深深思念之情,奠定了全文的情感基调。
- 例如:《最后一课》——“最后一课”暗示了故事的悲剧性背景(国土沦丧),也凸显了这堂课的非凡意义和爱国主义的主题。
-
设置悬念,激发阅读兴趣提出一个奇怪的问题、一个矛盾的现象或一个意想不到的结局,吸引读者去文中寻找答案。
- 例如:《谁是最可爱的人》——标题就是一个设问,引发读者思考:谁是最可爱的人?为什么?从而迫不及待地想读下去。
- 例如:《奥斯维辛没有什么新闻》——标题本身就是一个强烈的悖论,奥斯维辛作为新闻事件的中心,为什么“没有什么新闻”?这极大地激发了读者的好奇心。
结构线索层面(“怎么写的”)
在文章结构中扮演着“文眼”或“线索”的角色。
-
贯穿全文,作为线索中的某个核心意象、人物或事件,在文中反复出现,串联起各个部分,使文章结构严谨,浑然一体。
(图片来源网络,侵删)- 例如:《背影》——父亲的“背影”在文中多次出现(买橘子的背影、分别时的背影、思念中的背影),成为贯穿全文的情感线索和叙事线索。
- 例如:《灯笼》——以“灯笼”为线索,串联起与灯笼相关的童年回忆、家族故事、乡愁情思和历史感悟。
-
暗示文章思路/结构暗示了文章的写作顺序或论证结构。
- 例如:《从百草园到三味书屋》——标题清晰地揭示了文章的空间转换和叙事结构,前半部分写百草园的乐趣,后半部分写三味书屋的学习生活。
艺术效果层面(“写得怎么样”)
的遣词造句本身也具有独特的艺术魅力。
-
运用修辞,增强文采常常运用比喻、拟人、双关、反问、引用等修辞手法,使语言更生动、形象、含蓄,富有表现力。
- 比喻:《生命,是一树花开》——将生命比作花开,生动形象,富有诗意和美感。
- 拟人:《大地的儿子》——将大地拟人化,亲切地赞美了周恩来的伟大与无私。
- 双关:《变色龙》——既指文中善于变色的蜥蜴,又暗指像奥楚蔑洛夫那样见风使舵、反复无常的沙皇警察,一语双关,讽刺意味浓厚。
- 反问:《难道这不是伟大的奇观吗?》——强烈的反问语气,表达了作者对海上日出的极度赞美和肯定之情。
-
奠定文章情感基调的词语色彩(褒义、贬义、中性)直接决定了文章的感情色彩。
- 例如:《阿长与<山海经>》——“阿长”是作者小时候的称呼,带有亲切和一丝怀念的意味,奠定了全文既写缺点又写优点的温情基调。
读者体验层面(“对读者有什么用”)
是作者与读者沟通的第一座桥梁。
- 激发读者阅读兴趣:这是最直接的作用,一个好的标题能像钩子一样抓住读者的眼球,让他们产生阅读的欲望。(此点与“设置悬念”有重叠,但更侧重于读者的心理感受)
- 引导读者思考方向为读者理解文章提供了一个初步的视角和方向,让读者在阅读时能更快地抓住重点。
- 例如:《怀疑与学问》——标题直接点明了文章将要探讨的两个核心概念及其关系,引导读者去思考它们之间的逻辑联系。
实战答题步骤(三步法)
作用题,不要急着动笔,按照这三步走,思路会更清晰。
第一步:审题干,明确任务的要求,是“分析标题的作用”,还是“为什么以此为标题”,或是“哪个标题更好”,不同的问法,答题的侧重点可能略有不同。
第二步:读标题,初步判断本身的特点:
- 它是什么类型的标题? 是人物、事件、物件,还是抽象概念、名言诗句?
- 它用了什么手法? 有没有用修辞?是直白还是含蓄?
- 它给你什么感觉? 是亲切、严肃、悲伤,还是引人深思?
第三步:联文本,组织答案 这是最关键的一步,将标题带入文章,从头到尾快速浏览,寻找标题在文中的“身影”和“回声”。
- 找对应中的关键词在文中哪些地方出现了?它和哪些情节、人物、主旨有关联?
- 找线索:它是不是贯穿全文的线索?
- 找主旨:文章想表达的核心思想,标题是如何体现的?
- 找效果:作者用这样的标题,达到了什么艺术效果?
将你的发现套入“万能公式”,从内容、结构、艺术、读者四个角度中,挑选出2-4个最贴切的点,分条列点作答。
答题模板(规范语言)
使用规范的答题语言,能让你的答案显得专业、有条理。
总分总结构(最推荐)
- (总) 标题“XXX”在文中起到了多重作用,它既……,又……,是全文的“文眼”。
- (分)
- 主旨上看……(概括内容/揭示主旨/设置悬念)。
- 从结构线索上看……(贯穿全文/作为线索)。
- 从艺术效果上看……(运用了XX修辞,生动形象/奠定了XX情感基调)。
- 从读者体验上看……(激发读者兴趣/引导读者思考)。
- (总) 这个标题是全文的点睛之笔,巧妙地将……与……融为一体,使文章主旨鲜明,结构清晰,意蕴深刻。
分点列举结构(简洁清晰)
- ,点明主旨……,直接/间接地揭示了文章的核心内容/主旨。
- 贯穿全文,充当线索……在文中反复出现,串联起各个部分,使文章结构完整。
- 运用修辞,增强表现力……运用了XX修辞手法,使语言……,生动形象/含蓄隽永,富有感染力。
- 设置悬念,吸引读者……提出……,引发读者思考,激发了阅读兴趣。
温馨提示
- 具体问题具体分析:以上是通用技巧,但每篇文章都是独特的,答题时一定要紧密结合文本内容,切忌生搬硬套。
- 分点作答,条理清晰:尽量使用“其次、、“从……上看”等词语,让答案结构一目了然。
- 语言精炼,概括性强:用最简洁的语言表达最核心的意思,不要大段摘抄原文。
掌握了这套“组合拳”,相信你以后再遇到标题作用题,就能游刃有余,轻松拿分!祝你学习进步!
