下面我将从赛前准备、比赛策略、技术要点、赛后恢复四个方面,为你提供一份详尽的800米跑步技巧指南。
赛前准备
充分的准备是成功的一半,800米尤其如此。

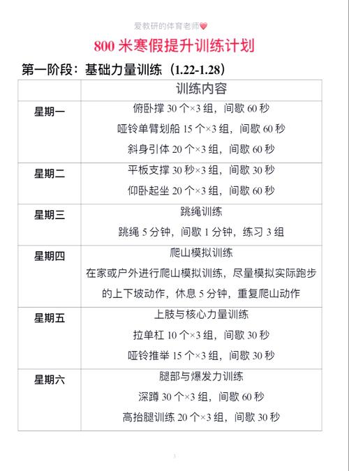
训练计划 (至关重要)
800米训练需要兼顾速度、耐力和速度耐力。
-
速度训练:
- 短距离冲刺: 60米、100米、150米的全力冲刺跑,旨在提高绝对速度和加速能力。
- 间歇跑: 这是核心训练,10组 x 300米,每组之间慢跑或走200米恢复,这能极大提升你的乳酸耐受能力。
-
耐力训练:
- 轻松跑: 每周进行1-2次20-40分钟的慢跑,配速很慢,能轻松说话,这有助于建立有氧基础,促进恢复。
- 法特莱克跑: 在轻松跑中穿插几次快速跑,比如跑到前面那棵树,再慢跑一阵,如此反复,趣味性强,能有效提升心肺功能。
-
速度耐力训练 (800米核心):
(图片来源网络,侵删)- 乳酸阈值跑: 以你800米比赛配速稍慢一点的强度跑20-40分钟,身体会开始大量产生乳酸,训练身体在乳酸堆积的情况下继续工作的能力。
- 间歇跑(中距离): 4-6组 x 400米,每组之间慢跑200-300米恢复,这是模拟800米后半程疲劳感的最佳训练。
-
力量训练:
- 核心力量: 平板支撑、俄罗斯转体、仰卧起坐等,强大的核心能让你在疲劳时保持身体稳定和正确跑姿。
- 腿部力量: 深蹲、弓步、提踵等,强壮的腿部肌肉是速度和力量的源泉。
赛前饮食与休息
- 饮食: 赛前2-3天,增加碳水化合物(米饭、面条、面包)的摄入,为身体储存糖原(能量),避免油腻、辛辣和难消化的食物,赛前2-3小时吃一顿易消化的早餐,如香蕉、面包、能量棒。
- 休息: 赛前一定要保证充足的睡眠,让身体得到充分恢复,不要进行大运动量训练,以保持身体兴奋状态为准。
热身 (必须充分)
热身是防止受伤和激活身体的关键,至少需要20-30分钟。
- 慢跑: 5-10分钟,微微出汗。
- 动态拉伸: 重点是活动关节和激活肌肉。
- 高抬腿、后踢腿、侧弓步走、踝关节和髋关节环绕等。
- 腿部动态拉伸: 弓步走、抱膝走、前后摆腿。
- 加速跑: 2-3组,每组50-80米,从慢到快,逐渐接近比赛速度,让身体适应冲刺状态。
比赛策略
800米的成败,90%取决于战术,一个错误的战术可以毁掉最好的训练状态。
起跑与第一个弯道 (0-200米)
- 目标: 抢占有利位置,但不要过早发力。
- 战术: 听到枪声后,果断冲出,但不要用100%的力气,你的目标是尽快(约30米内)达到你的比赛配速,并抢到内道。
- 要点: 第一个弯道身体微微向内倾斜,摆臂积极,保持节奏,避免被挤在人群中间,浪费体力。
直道与第二个弯道 (200-600米)
- 目标: 保持节奏,保存体力,准备后半程的战斗。
- 战术: 这是“最难熬”的阶段,你会开始感到呼吸困难,乳酸堆积,此时绝对不能减速,而是努力保持你的配速。
- 要点:
- 呼吸: 采用“两步一吸,两步一呼”或“三步一吸,三步一呼”的节奏,用口鼻同时呼吸,保证氧气供应。
- 心态: 告诉自己“最困难的时候还没到”,保持专注,跟住比你稍快的选手,利用他来“带”你跑。
- 技术: 保持高抬腿和积极的后蹬,手臂摆动幅度加大,为最后的冲刺储备能量。
最后200米 (冲刺阶段)
- 目标: 拼尽全力,榨干最后一丝体力。
- 战术: 这是意志力的决战,进入最后一个弯道时,就应该开始逐渐加速,在最后一个直道达到100%的冲刺状态。
- 要点:
- 时机: 不要太早冲刺(300米外就冲,后面会垮),也不要太晚(最后50米才开始,追悔莫及),通常在最后一个弯道入口处开始加速能取得最佳效果。
- 动作: 身体略微前倾,加大摆臂幅度和频率,带动双腿更快地交替,眼睛看向前方终点线,不要低头。
- 意志: 此刻大脑会不断发出“停下”的信号,你必须无视它,记住你所有的训练,告诉自己“坚持就是胜利”。
技术要点
- 跑姿: 身体正直或略微前倾,抬头挺胸,目视前方。
- 步频与步幅: 高步频、小步幅是更经济、更省力的方式,尽量保持每分钟180步左右的步频。
- 摆臂: 手臂前后摆动,而不是左右晃动,前摆手手肘不超过身体中线,后摆手手肘尽量向后,冲刺时摆臂要更有力。
- 脚的落地: 用前脚掌中外部先着地,迅速过渡到全脚掌蹬地,避免 heel strike(脚跟着地),这能有效减少刹车效应和受伤风险。
赛后恢复
- 不要立刻停下: 冲过终点后,一定要慢跑或走几分钟,让心率和呼吸逐渐平复下来,如果立刻停下,血液会积聚在腿部,导致头晕甚至晕厥。
- 静态拉伸: 等身体冷却后(大约15-20分钟后),对大腿前侧(股四头肌)、后侧(腘绳肌)、小腿、臀部等主要肌群进行静态拉伸,每个动作保持20-30秒,这能有效缓解肌肉酸痛,增加柔韧性。
- 补充能量和水分: 赛后及时补充水分和电解质,可以喝一些运动饮料或吃一根香蕉,补充流失的糖分和钾。
- 积极恢复: 可以在当天或第二天进行一些低强度的活动,如散步、游泳或泡沫轴放松,这比完全不动更有利于恢复。
800米跑是一门艺术,需要你像精密的仪器一样分配体力,像勇士一样去冲刺,记住这个口诀:

“前程不恋战,中程稳住心,后程豁出去!”
祝你跑出自己的最佳成绩!加油!
