查作网

  • 现场品质管理有哪些实用技巧?

    现场品质管理有哪些实用技巧?

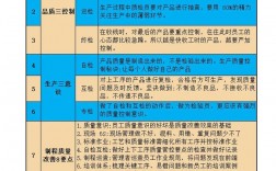
    现场品质管理是制造业和服务业确保产品或服务符合标准的关键环节,其核心在于通过系统化的方法和实时监控,在生产或服务过程中识别、预防和解决问题,从而降低不良率、提升客户满意度,以下从管理原则、核心技巧、工具应用及团队协作四个维度,详细解析现场品...

    2026-01-16
    8 0 0
  • 1 / 1
  • 1